EasyManua.ls Logo

Brainlab CRANIAL/ENT OPTICAL - 9.6.5 Connection to VectorVision sky

Default Icon
148 pages
Print Icon
To Next Page IconTo Next Page
To Next Page IconTo Next Page
To Previous Page IconTo Previous Page
To Previous Page IconTo Previous Page
Loading...
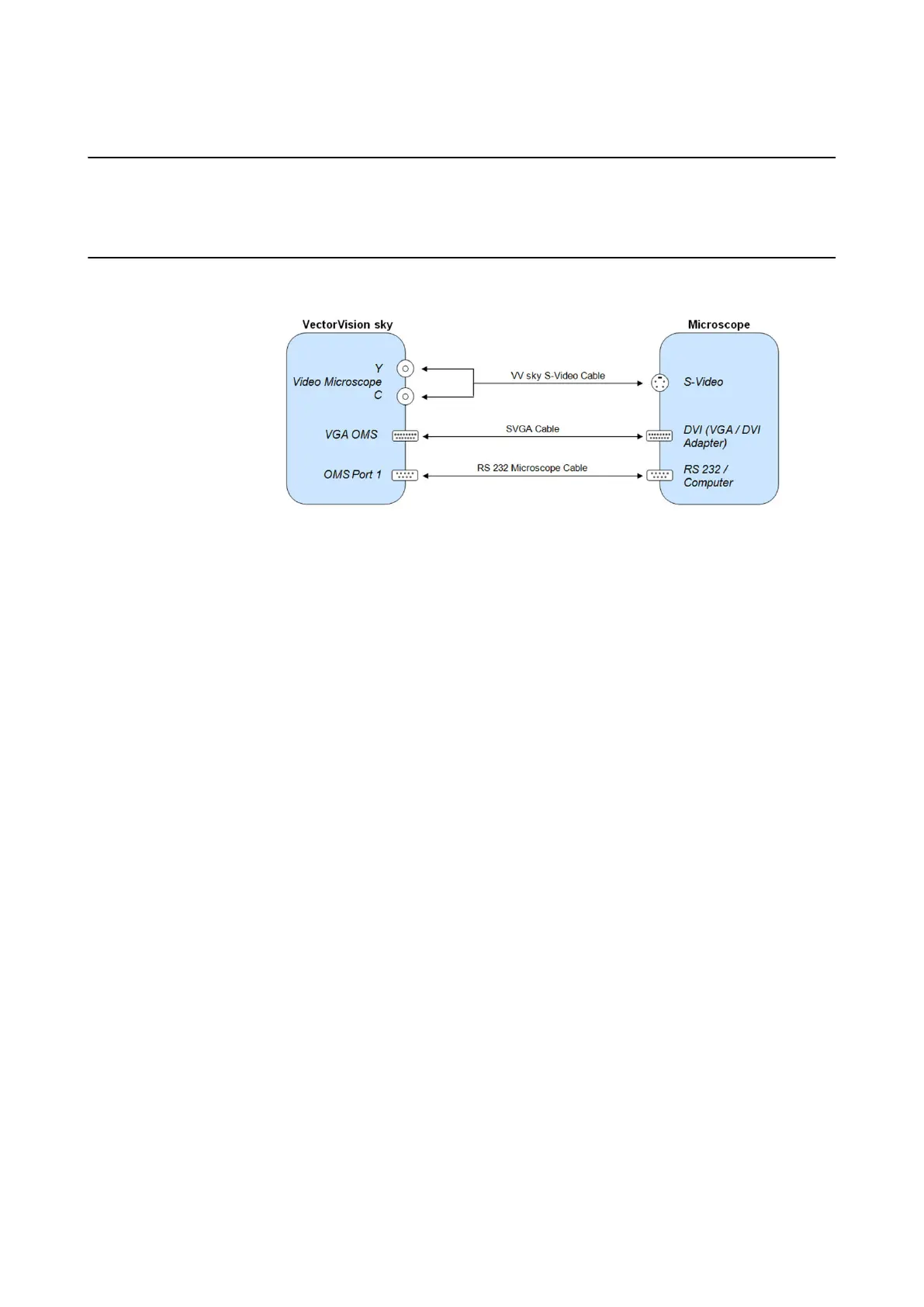
9.6.5 Connection to VectorVision sky
How to Connect
Connect the supplied cables between the microscope ports and the corresponding ports on the
VectorVision sky system according to the following diagrams.
Haag-Streit Hi-R 1000/Hi-R 700
Figure 95
NOTE: Image injection is not available for Haag-Streit Hi-R 700.
Connection to VectorVision sky
128 Instrument User Guide Rev. 2.3 Cranial/ENT Optical

Table of Contents

Related product manuals