EasyManua.ls Logo

Brainlab CRANIAL/ENT OPTICAL - 9.6.3 Connection to Kick 1.0 and Kick 2.0

Default Icon
148 pages
Print Icon
To Next Page IconTo Next Page
To Next Page IconTo Next Page
To Previous Page IconTo Previous Page
To Previous Page IconTo Previous Page
Loading...
9.6.3 Connection to Kick 1.0 and Kick 2.0
How to Connect
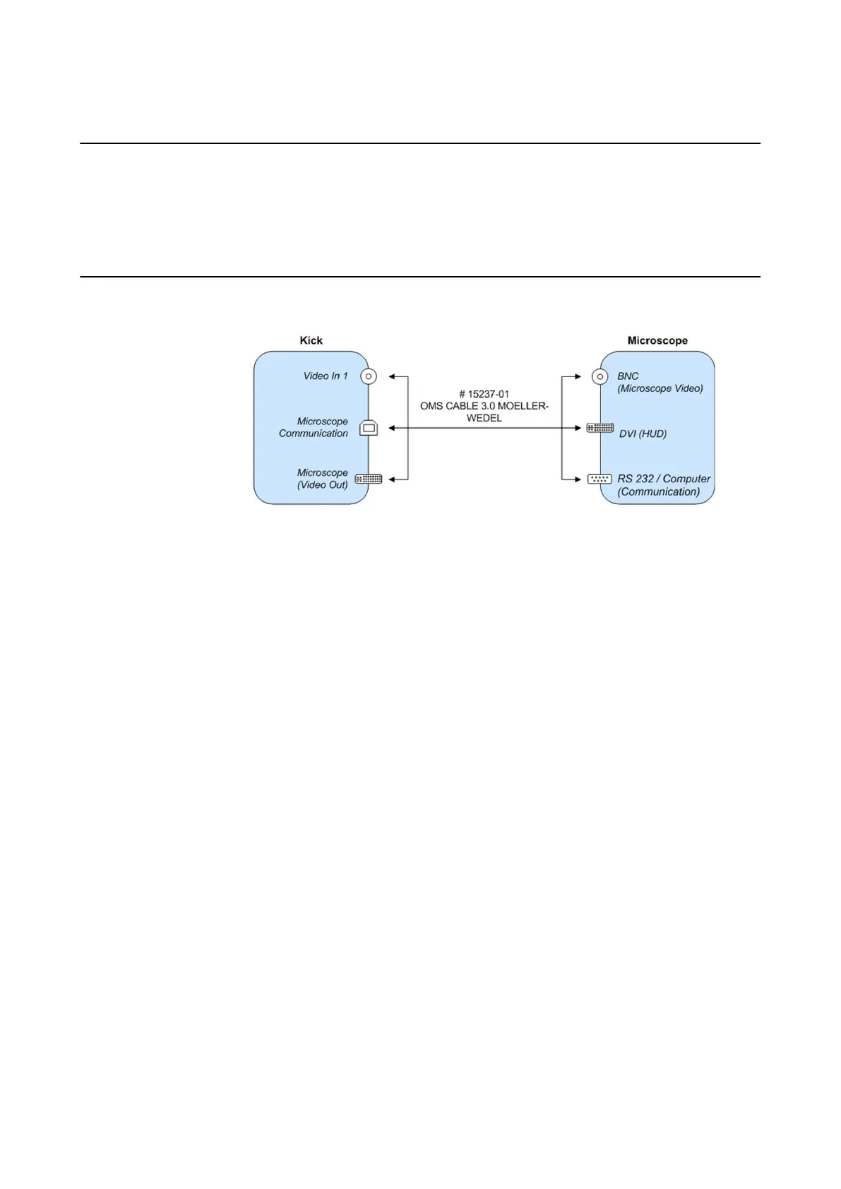
Connect the supplied cables between the microscope ports and the corresponding ports on the
Kick system according to the following diagrams.
NOTE: Secure the loose cables that hang from Kick to the base of the system with the Velcro
strap provided. This strap fits through the hole located on the foot of the system.
Haag-Streit Hi-R 1000/Hi-R 700
Figure 93
NOTE: Image injection is not available for Haag-Streit Hi-R 700.
Connection to Kick 1.0 and Kick 2.0
126 Instrument User Guide Rev. 2.3 Cranial/ENT Optical

Table of Contents

Related product manuals