EasyManua.ls Logo

Brainlab CRANIAL/ENT OPTICAL - 9.8.2 Connection to Curve ceiling-mounted

Default Icon
148 pages
Print Icon
To Next Page IconTo Next Page
To Next Page IconTo Next Page
To Previous Page IconTo Previous Page
To Previous Page IconTo Previous Page
Loading...
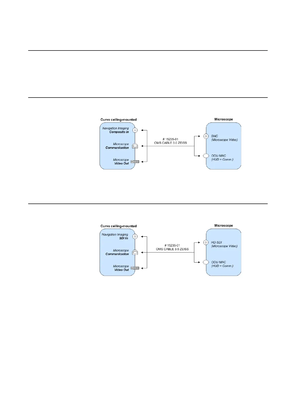
9.8.2 Connection to Curve ceiling-mounted
How to Connect
Connect the supplied cables between the microscope ports and the corresponding ports on the
Curve ceiling-mounted system according to the following diagrams.
NOTE: Secure the loose cables that hang from the Curve ceiling-mounted Connection Unit to
the rail of the ceiling supply unit (CSU) with the Velcro strap.
Zeiss OPMI Neuro MultiVision/Pentero/Vario/VARIO 700 (SD)
Figure 113
NOTE: Image injection is not available for OPMI Vario and VARIO 700 (SD).
Zeiss OPMI Pentero/PENTERO 800/PENTERO 900/VARIO 700 (HD), KINEVO 900 (Legacy ODU Interface)
Figure 114
NOTE: Image injection is not available for OPMI VARIO 700 (HD).
Connection to Curve ceiling-mounted
140 Instrument User Guide Rev. 2.3 Cranial/ENT Optical

Table of Contents

Related product manuals