EasyManua.ls Logo

Brainlab CRANIAL/ENT OPTICAL - Page 139

Default Icon
148 pages
Print Icon
To Next Page IconTo Next Page
To Next Page IconTo Next Page
To Previous Page IconTo Previous Page
To Previous Page IconTo Previous Page
Loading...
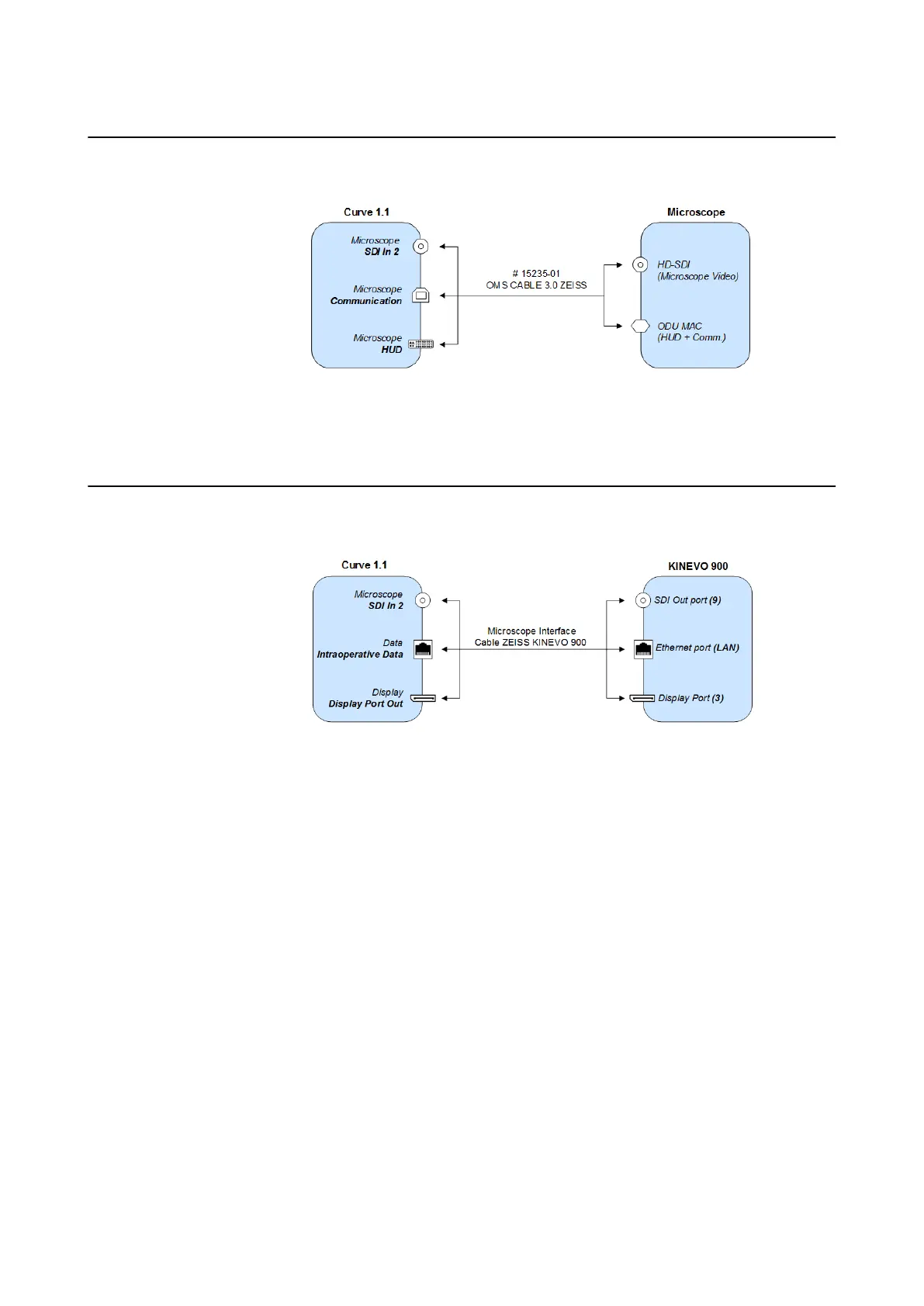
Zeiss OPMI VARIO 700 (HD)
Figure 111
NOTE: Image injection is not available for OPMI VARIO 700 (HD).
Zeiss KINEVO 900 (Advanced LAN Interface)
Figure 112
MICROSCOPES
Instrument User Guide Rev. 2.3 Cranial/ENT Optical 139

Table of Contents

Related product manuals