EasyManua.ls Logo

Brainlab CRANIAL/ENT OPTICAL - Page 144

Default Icon
148 pages
Print Icon
To Next Page IconTo Next Page
To Next Page IconTo Next Page
To Previous Page IconTo Previous Page
To Previous Page IconTo Previous Page
Loading...
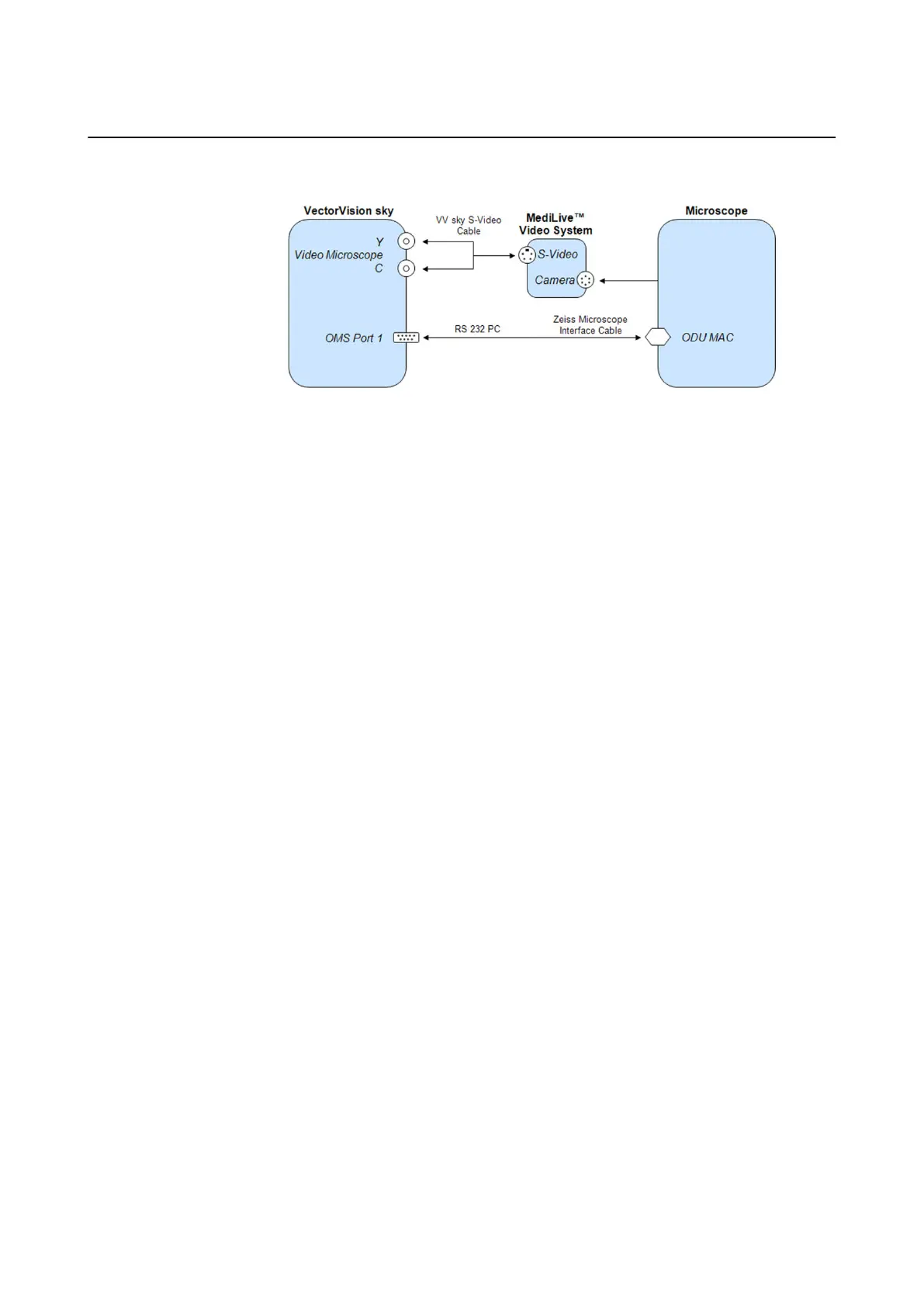
Zeiss OPMI Vario
Figure 122
NOTE: Image injection is not available for OPMI Vario.
Connection to VectorVision sky
144 Instrument User Guide Rev. 2.3 Cranial/ENT Optical

Table of Contents

Related product manuals