EasyManua.ls Logo

Brainlab ExacTrac - Generator Power Supply (Distribution Box)

Brainlab ExacTrac
130 pages
Print Icon
To Next Page IconTo Next Page
To Next Page IconTo Next Page
To Previous Page IconTo Previous Page
To Previous Page IconTo Previous Page
Loading...
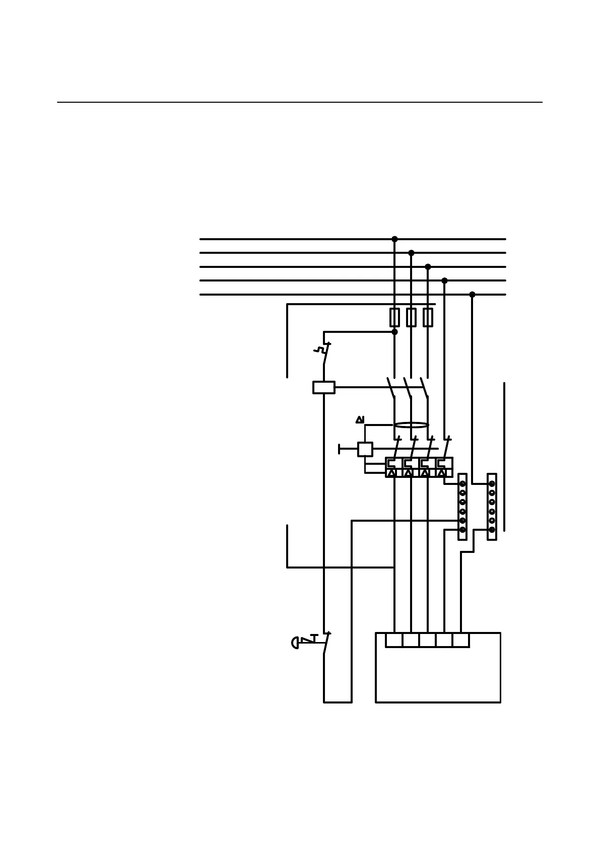
12.4.3 Generator Power Supply (Distribution Box)
Distribution Box Wiring Plan
You should provide a distribution box and must bring the power supply (5 lines: L1, L2, L3, N, PE)
to the generator. The cable should reach to the bottom of the generator plus 3 m for slack and the
cross section should not exceed 35 mm² (4A
WG).
NOTE: A distribution box is not mandatory to operate the generator and patient positioning
system. However, for electrical safety reasons, applicable local regulations and work convenience,
a distribution box is strongly recommended.
The following image shows a sample of the wiring plan of a distribution box according to German
regulations. The design of this distribution box can be modified to accommodate local regulations:
L1
L2
L3
N
PE
N
PE
L1
L2
L3
N
PE
X1
Generator
F1
K1
F2
F3
0,03A
S0
Figure 46
APPENDIX
Site Planning Manual Rev. 1.0 ExacTrac Ver. 6.x 1
1
1

Table of Contents

Related product manuals