EasyManua.ls Logo

DMC Sigma2N - Page 52

DMC Sigma2N
166 pages
Print Icon
To Next Page IconTo Next Page
To Next Page IconTo Next Page
To Previous Page IconTo Previous Page
To Previous Page IconTo Previous Page
Loading...
Simga2N Traction Advanced Manual V1.3 Page 52 (166) ©2021 DMC GmbH Herten Germany
Situation 5: M2-1 Control Mode “Spd/Torq” = 0 (Speed Control Mode) and M1.5-1 Hill hold enable
”Off/HH/S”=1 (Hill Hold)
In this case the controller acts to control the speed. Since hill hold is selected, the parameters M1.5-2 Hill hold time
”HHTime””, “M1.5-3 Restraint hill hold speed ”HHspeed”” and M1.5-4 Restraint hill hold torque threshold ”HHTrqTH”
will be active.
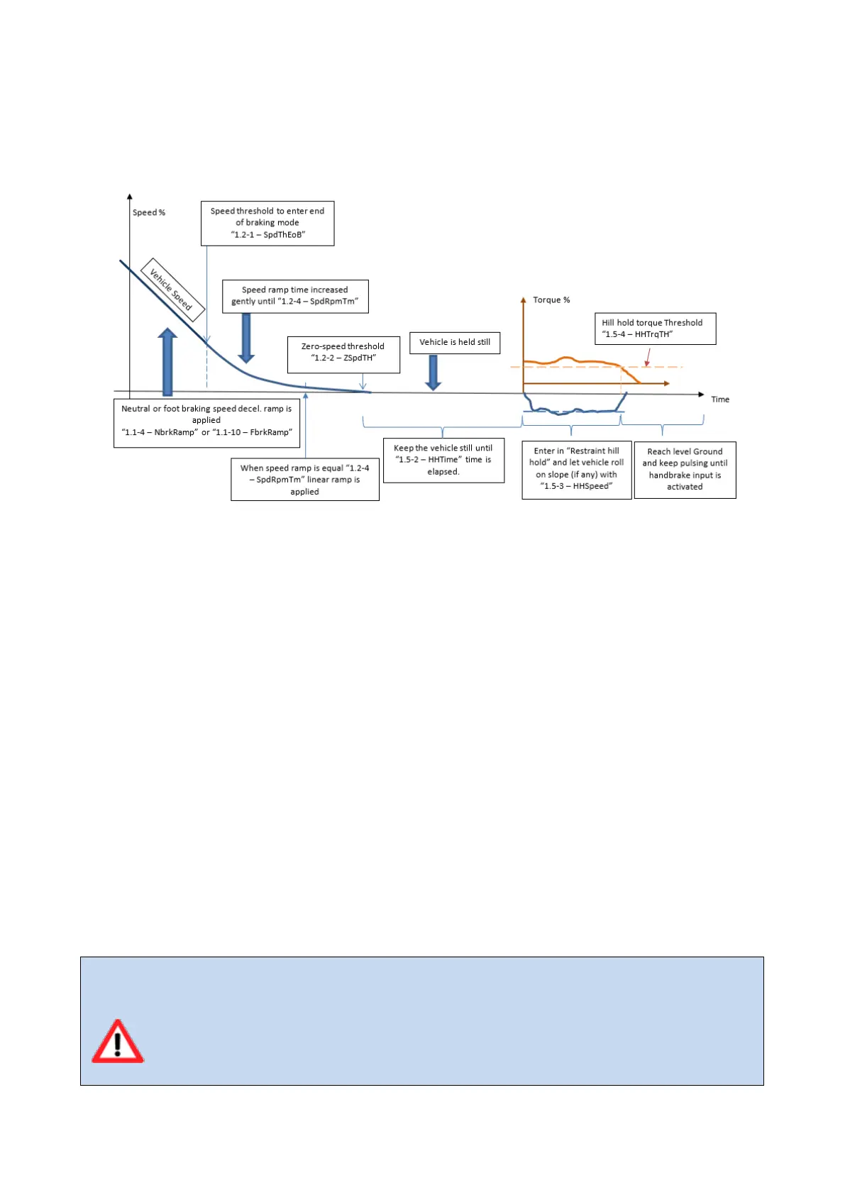
End of braking in Speed Control Mode at the end of braking and hill hold enabled
The following list describes the “end of braking” steps:
1. the speed decreases according to M1.1-4 Neutral brake ramp time “NBrkRamp”” (if neutral braking is
happening) or M1.1-10 Foot brake ramp time “FBrkRamp”” and the “Brake pot %” value (refer to M1.7-1
Brake pot minimum voltage level “BrkMin”” and M1.7-2 Brake pot maximum voltage level “BrkMax””) (if foot
brake is operated);
2. when speed is below setting M1.2-1 Speed threshold to enter End-of-Braking (EoB) mode ”SpdThEoB””, the
controller increased ramp time until the M1.2-4 Ramp time from the EoB speed threshold to zero
”SpdRmpTm”” value. In this way a curved ramp is performed;
3. when ramp time is equal to M1-16 Speed threshold Ramp time to zero speed ”SpdRmpTm”” it realize a linear
ramping;
4. when speed is below M1.2-2 Zero speed threshold ”ZSpdTh””, the vehicle is held still until M1.5-2Hill hold
time ”HHTime”” time is elapsed. The vehicle is kept still by means of speed control algorithm;
5. when “M1.5-2 Hill hold time ”HHTime”” is elapsed, two situations are possible:
I. if the vehicle is on a slope it will roll (back or forward according to the slope) at “M1.5-3 Restraint hill
hold speed ”HHspeed”” until level ground is detected, then it stops moving.
II. If the vehicle is already at level ground the vehicle is held still.
Level ground is detected when actual torque drops below M1.5-4 Restraint hill hold torque threshold
”HHTrqTH””.
6. The controller keeps giving power to the motor until handbrake input (digital input 7) becomes active and
M1.5-2 Hill hold time ”HHTime”” is elapsed. Otherwise the controller never stops giving power to the motor
until it is switched off! If digital input 7 is select as speed input 3 it never stops giving power to the motor even
if this is activated.
WARNING!
VERY IMPORTANT: If the braking has been commanded by setting the direction switches to
neutral of by removing the seat switch input, the steps 3) and 5) of the above list use a different
time. In other words the hill hold time is ignored and the M1.2-3 Neutral brake-end delay
“NBrkEnd”” time is used. After that time the vehicle will roll on the slope at the restraint hill hold
speed.

Table of Contents

Related product manuals