EasyManua.ls Logo

Fronius TransSynergic 5000 - Poor Ignition and Welding Properties with TIG Welding

Fronius TransSynergic 5000
140 pages
To Next Page IconTo Next Page
To Next Page IconTo Next Page
To Previous Page IconTo Previous Page
To Previous Page IconTo Previous Page
Loading...
16
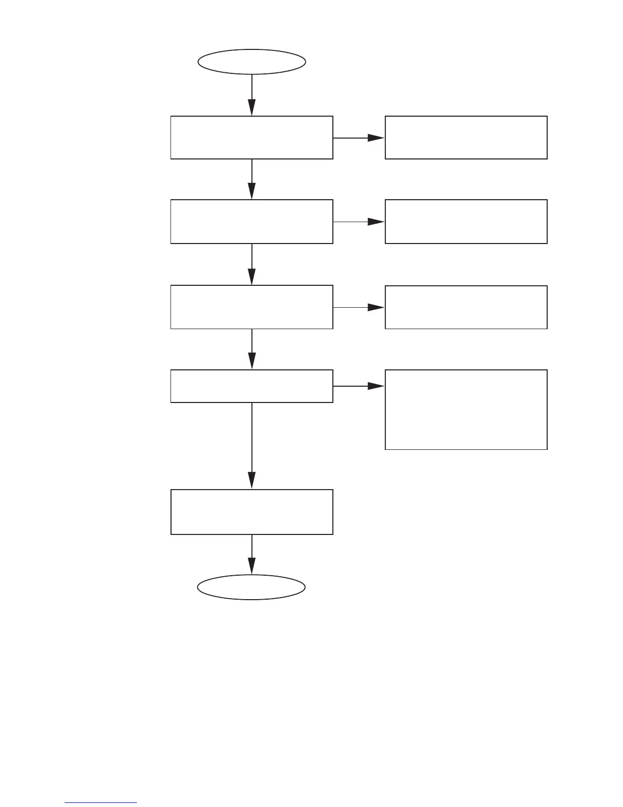
Poor ignition and
welding proper-
ties with „TIG
welding“
End
Correct shielding gas connected,
and l/min set correctly?
Start
Gas-test button: Shielding gas
flowing out?
Welding torch and grounding
(earthing) cable OK?
Parameters set correctly?
Check shielding gas solenoid
valve, including control
Check welding torch and groun-
ding (earthing) cable
- Check settings on control panel
- Check set-up parameters
- Possibly reset to factory set-
tings (FAC) (see operating instruc-
tions)
Check whether power source OK,
and check application
Connect correct shielding gas and
check l/min
Yes
No
No
No
Yes
Yes
Yes
No

Table of Contents

Other manuals for Fronius TransSynergic 5000

Related product manuals