EasyManua.ls Logo

Fronius TransSynergic 5000 - Insufficient Torch Cooling (FK 4000;FK 4000 R)

Fronius TransSynergic 5000
140 pages
To Next Page IconTo Next Page
To Next Page IconTo Next Page
To Previous Page IconTo Previous Page
To Previous Page IconTo Previous Page
Loading...
24
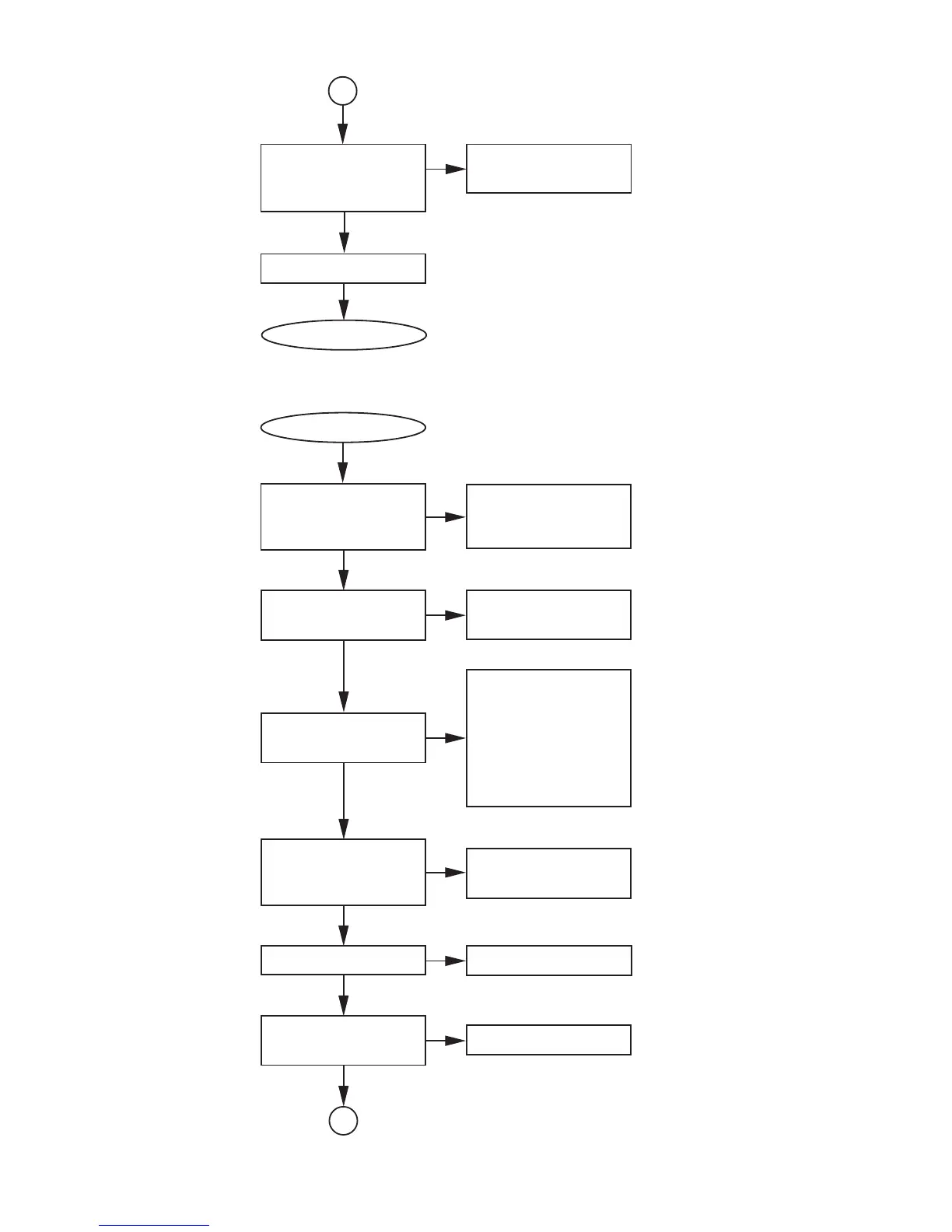
Insufficient torch
cooling (FK 4000/
FK 4000 R)
Start
Cooling unit set-up
settings switched to
OFF?
Switch set-up settings
to AUTO or ON
Yes
No
Sufficient coolant?
Top up coolant; vent
cooling unit
No
Yes
Coolant pump blo-
cked?
Use a screwdriver to
turn the pump shaft;
if coolant pump is stiff,
change it;
Check securing
device F1
Yes
No
+24V available from
X1/4 - X1/3?
Check cable harness;
Change UST
No
Yes
Fan turning?
Change fan
No
Yes
Relay K1 can be
accessed?
Change relay K1
No
Yes
Check torch trigger/
cabling
BRT LED flashes
when torch trigger
pressed?
No
Change SR 41
Yes
End
A
No or incorrect
wirefeed speed
(continued)
B

Table of Contents

Other manuals for Fronius TransSynergic 5000

Related product manuals