EasyManua.ls Logo

Gentner VRC2000 - Figure 2. Typical VRC2000 Configuration

Default Icon
140 pages
Print Icon
To Next Page IconTo Next Page
To Next Page IconTo Next Page
To Previous Page IconTo Previous Page
To Previous Page IconTo Previous Page
Loading...
VRC2000 Installation and Operations Manual Page 3
Technical or Setup Assistance
Telephone: 800.945.7730 (USA) or 801.975.7200 (worldwide) Worldwide Web @ http://www.gentner.com
met, such as having the VRC2000 call your telephone number to report alarm
conditions.
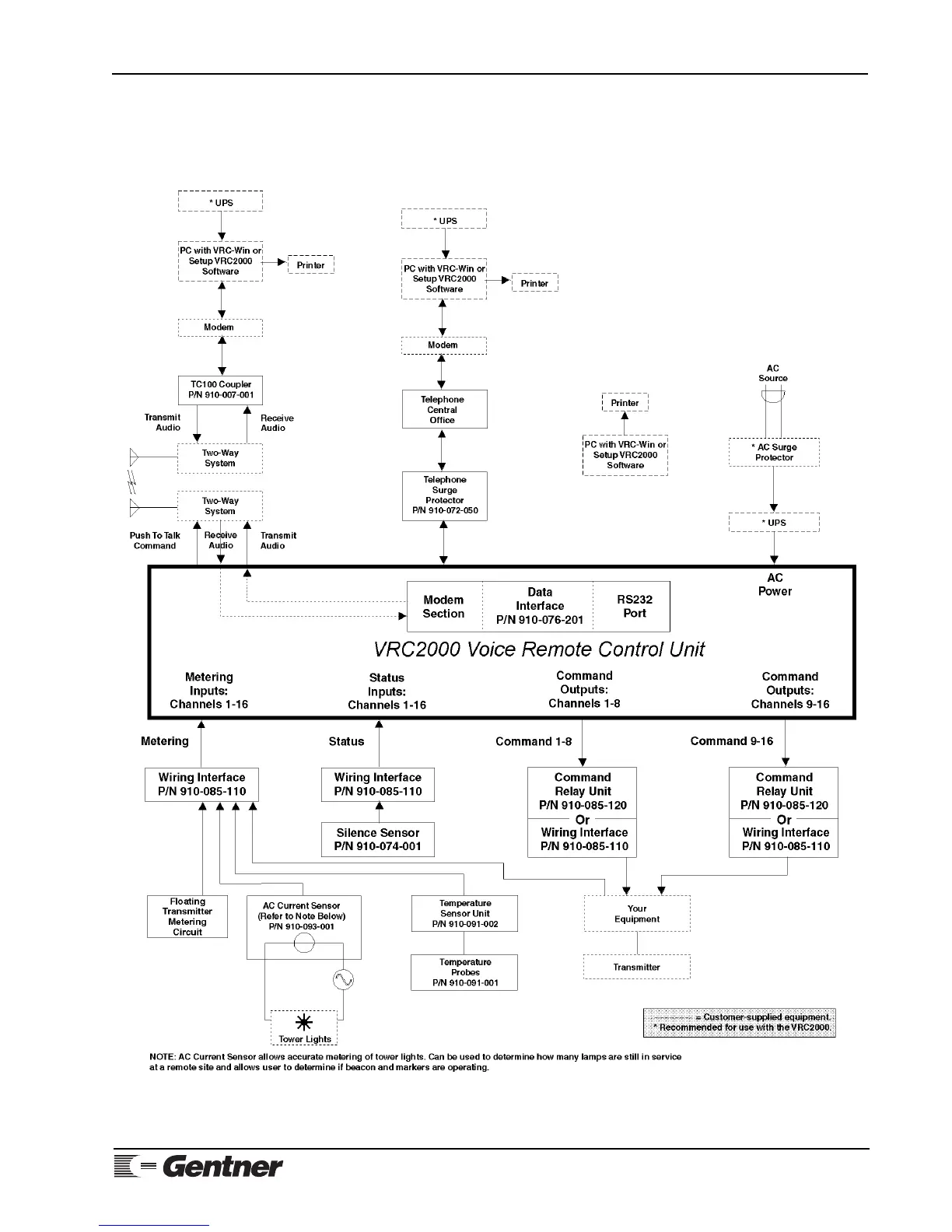
The following block diagram (See Figure 2, below.) depicts a typical VRC2000
installation in a radio broadcast facility:
This combination of power and flexibility allows you to use the VRC2000 in the
following situations: main transmitter remote control, automatic transmission
system operation, backup transmitter remote control, engineering remote control,
Figure 2. Typical
VRC2000 configuration

Table of Contents