EasyManua.ls Logo

HBK MP60 - 7.4 Einstellen aller Parameter

HBK MP60
178 pages
Print Icon
To Next Page IconTo Next Page
To Next Page IconTo Next Page
To Previous Page IconTo Previous Page
To Previous Page IconTo Previous Page
Loading...
MP60, MP60DP
32
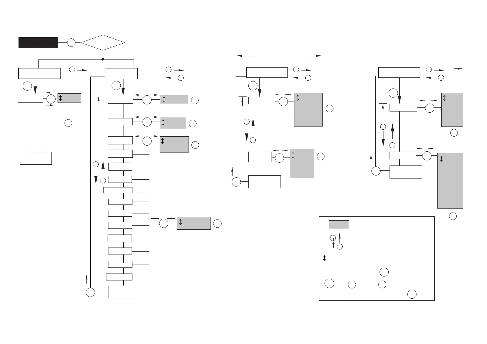
7.4 Einstellen aller Parameter
aktiv
inaktiv
DIALOG
Passwort
_ _ _ _
PassStat
Sprache
Deutsch
English
Francais
E.ParaS
E.Anzeig
PARASATZ
Laden?
Speichr?
ParaS1
ParaS2
ParaS3
ParaS4
Werkein
Nein
ParaS1
ParaS2
ParaS3
ParaS4
Nein
+/-
E.Aufneh
E.Aufber
E.Analog
E.Grnzw
E.Spitzw
E.E/A
E.CAN
E.Zusatz
frei
gesprt.
SET
+ -
+/-
+/-
=
oder
Eingabe bestätigen:
drücken
+/-
+/-
+/-
+/-
ANZEIGE
DezPunkt
.00000
.0000
.000
.00
.0
.
ZiffSprg
0001
0002
0005
0010
0020
0050
0100
0200
0500
1000
SET
zurück
HAUPTGRP
Aufnehmer
SET
SET
SET
SET
SET
SET
SET
+
-
+
-
Blinkt, wenn Parameterwert editierbar
Parameterwerte
SET
zurück
HAUPTGRP
zurück
HAUPTGRP
+
-
+
-
+
-
+
-
Parameter auswählen
PASSWORT
SET
Passwort
_ _ _ _
SET
Passwort
eingeben
Passwort festlegen
weiter mit
DIALOG
+
SET
SET
SET
SET
2 sec
SET
PassStat
aktiv
Zurück in den Messbetrieb:
SET
2 sec
+/-
+/-
+/-
Hinweis:
Wenn sich eine Gruppe nicht anwählen läßt, überprüfen Sie
unter DIALOG, ob die Gruppe freigegeben ist.
Gruppen
NEINJA
SET
E.Einmess
+
-
Messwert

Table of Contents

Related product manuals