EasyManua.ls Logo

HBK MP60 - 7.4 Setting all parameters

HBK MP60
178 pages
Print Icon
To Next Page IconTo Next Page
To Next Page IconTo Next Page
To Previous Page IconTo Previous Page
To Previous Page IconTo Previous Page
Loading...
MP60, MP60DP
32
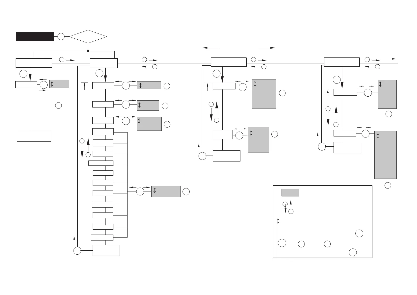
7.4 Setting all parameters
Active
Inactive
DIALOG
Password
_ _ _ _
PassStat
Language
Deutsch
English
Français
I.ParaS
I.Displ
PARAM. SET
Load ?
Save?
ParaS1
ParaS2
ParaS3
ParaS4
FactSet
No
ParaS1
ParaS2
ParaS3
ParaS4
No
+/-
I.Transd
I.Condit
I.Analog
I.LimVal
I.PkVal
I.I/O
I.CAN
I.AddFnc
enabled
disabled
SET
+ -
+/-
+/-
=
or
Confirm entry:
Press
+/-
+/-
+/-
+/-
DISPLAY
DecPoint
.00000
.0000
.000
.00
.0
.
Step
0001
0002
0005
0010
0020
0050
0100
0200
0500
1000
SET
Back
MAINGRP
Transducer
SET
SET
SET
SET
SET
SET
SET
+
-
+
-
Flashes if parameter value can be edited
Parameter values
SET
Back
MAINGRP
Back
MAINGRP
+
-
+
-
+
-
+
-
Select parameter
PASSWORD
SET
Password
_ _ _ _
SET
Enter
password
Set password
Continue with
DIALOG
+
SET
SET
SET
SET
2 sec
SET
PassStat
active
Back to measuring mode:
SET
2 sec
+/-
+/-
+/-
Notice:
If a group cannot be selected, check under DIALOG
to establish whether the group is enabled.
Groups
NOYES
SET
I.Calibr
+
-
Measured value

Table of Contents

Related product manuals