EasyManua.ls Logo

HBK MP60 - Page 37

HBK MP60
178 pages
Print Icon
To Next Page IconTo Next Page
To Next Page IconTo Next Page
To Previous Page IconTo Previous Page
To Previous Page IconTo Previous Page
Loading...
35
MP60, MP60DP
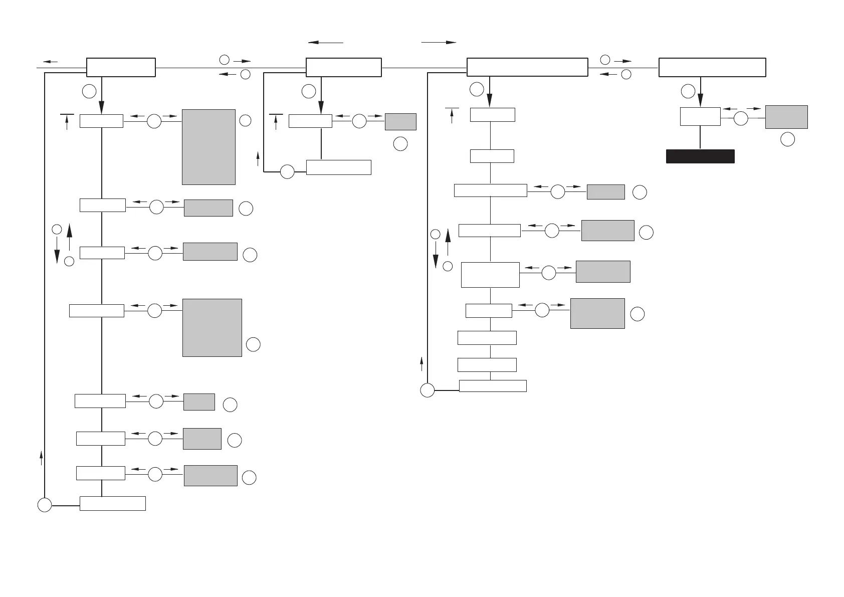
000
CAN bus
Baud rate
Address
Profile
Output
ADDITIONAL FUNCTION
AmplType
+/-
10 kB
20 kB
50 kB
100 kB
125 kB
250 kB
500 kB
1000 kB
+/-
no Prof
Gross
Net
PkValMax
PkValMin
PkVal PP
Off
SET
Back MAINGRP
PrgVers
Keyboard
Slow
Fast
Medium
Back MAINGRP
MEASURING MODE
+
-
+
-
+
-
SET
SET
SET
SET
+/-
+
-
SET
SET
SET
SET
SET
In/Out
+/-
+/-
1.0
OutR ms
+/-
SET
Save?
Yes
No
+/-
SET
>0< Rf kNm
2)
+/-
SET
Groups
PDOFrmt
float
int32
SET
+/-
SrNo
HW-Vers
HW Synchr
Master
set
w. switch
Preset with
DIP switch S10
SET
PROFI‐BUS
1)
SET
Address
0.0
+/-
SET
SET
Back MAINGRP
1)
For MP60DP only
2)
Depending on the unit chosen
000
SET
LoadnmZer
On
Off
+/-
AutoOPER
On
Off
+/-
SET
Measured value

Table of Contents

Related product manuals