EasyManua.ls Logo

Hussmann Super Plus - Unit Placement; Allowable Distances

Hussmann Super Plus
147 pages
Print Icon
To Next Page IconTo Next Page
To Next Page IconTo Next Page
To Previous Page IconTo Previous Page
To Previous Page IconTo Previous Page
Loading...
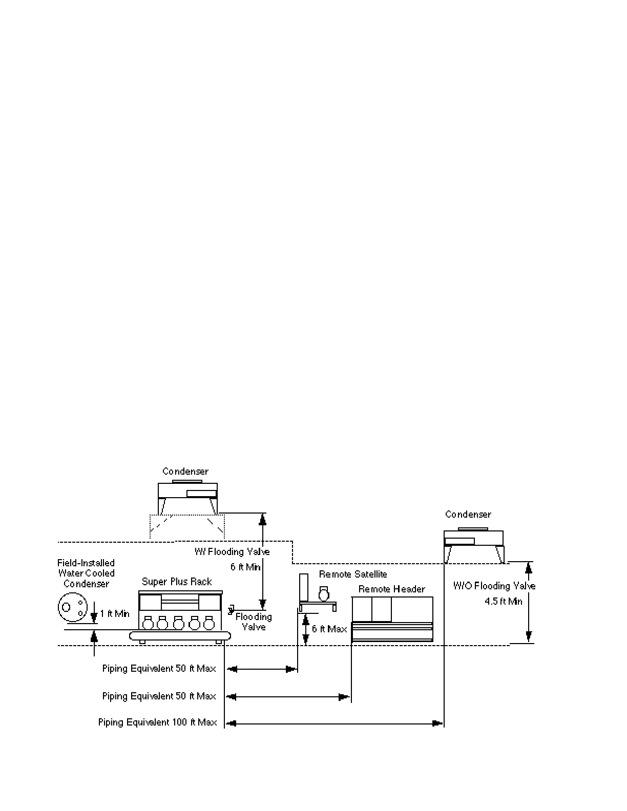
Minimum Allowable Distances
From the Water Cooled Condenser Outlet to
the Super Plus Receiver Inlet, the minimum
allowable elevation is 1 foot.
With no Flooding Valve; from the mounting
surface of the air cooled Condenser to the
mounting surface of the Super Plus Rack, the
minimum allowable distance is 4.5 feet.
With a Flooding Valve; from the mounting
surface of the air cooled Condenser to the
center of the flooding valve, the minimum
allowable distance is 6 feet.
Maximum Allowable Distances
Remote Satellites should not be placed below
the level of the Super Plus Rack. The Satellite
may be positioned above the Rack. The
maximum allowable elevation is 6 feet from
the bottom of the Satellite to the bottom of the
Rack.
When piping from the Rack to a Remote
Satellite, the maximum allowable piping
equivalent is 50 feet.
When piping from the Rack to a Remote
H e a d e r, the maximum allowable piping
equivalent is 50 feet.
When piping from the Rack to a Condenser,
the maximum allowable piping equivalent is
100 feet.
When piping from the Rack to a Heat Reclaim
coil, the maximum allowable piping equivalent
is 50 feet.
INSTALLATION INSTRUCTIONS Revised August 1, 1996
1 - 4
UNIT PLACEMENT
When setting the Super Plus Rack plan in relation to the rest of the equipment to be installed.
Some minimum and maximum distances are listed. Note: Piping equivalent is not the same as
linear distance.
HUSSMANN CORPORATION • BRIDGETON, MO 63044-2483 • Printed in USA

Table of Contents

Related product manuals