EasyManua.ls Logo

Mirae Mx200 - Page 476

Default Icon
681 pages
Print Icon
To Next Page IconTo Next Page
To Next Page IconTo Next Page
To Previous Page IconTo Previous Page
To Previous Page IconTo Previous Page
Loading...
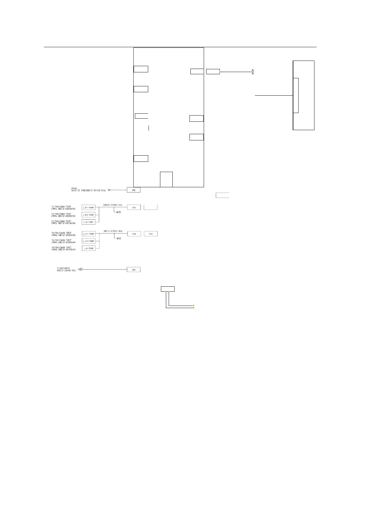
G-34 Mx-Series Manual
PC
2821Z-27202-01x
2821Z-10501-01xFrom: P-BOX CN4AFrom: P-BOX CN5
Cooling Board(V1.2)
CN2
Alarm Signal
Sensing
Command &
Connector
CN3
Tempareture
Connector
Tempareture
Connector
Sensing 정방향 Mot
Power Input
Connector
CN6
or Connector
CN7
CN5
Cooling Valve
Connector
CN1
CN1(Molex35353)
USB To Serial Cable
USB
CN9
CN4
C/B CN1
2821Z-10401-01
x
CN9

Table of Contents

Related product manuals