EasyManua.ls Logo

Omron FHV7 series - Page 495

Omron FHV7 series
582 pages
Print Icon
To Next Page IconTo Next Page
To Next Page IconTo Next Page
To Previous Page IconTo Previous Page
To Previous Page IconTo Previous Page
Loading...
l
PLC Master Calibration
The PLC Master Calibration processing item creates calibration data as follows: The axis
movement that is necessary for sampling is calculated in advance. Then, the following routine is
repeated: the PLC moves the external device, it sets the axis movement in the FH/FHV series
Controller, and then it sends a measurement command to the FH/FHV series Controller.
Reference the Calibration Data Reference item to access the calibration data that was created.
Refer to PLC Master Calibration of the Vision System FH/FHV Series Processing Item Function
Reference Manual (Cat. No. Z341).
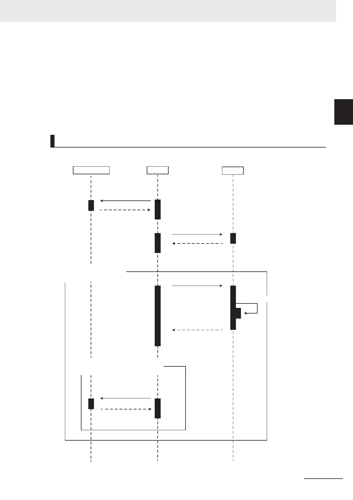
Executing Calibration
Vision Master Calibration (Homing operation selection is Enabled.):
External device PLC
FH/FHV
Outputs data
1: Moves to the axis
position when
Calibration is started.
Response that
movement is completed.
Repeats processing within
this frame until calibration
complete flag is ON.
2: Clear the measurement
results.
Response that clear
processing is completed.
3: Measurement Command
3.1: Measurement
Moves only each axis of next axis
movement amount when calibration
complete flag is OFF.
4: Moves only each axis of
next axis movement
amount
Response that
movement is completed.
Next axis movement amount
(by each axis of external device)
Calibration complete flag
10 Advanced Usage
10 - 57
FH/FHV Series Vision System User’s Manual (Z365-E1)
10-9 Positioning workpieces for stage and
robot applications [Alignment Function]
10
10-9-2 Execution of Calibration

Table of Contents

Related product manuals