EasyManua.ls Logo

Parker IPA04-HC - Page 83

Parker IPA04-HC
128 pages
Print Icon
To Next Page IconTo Next Page
To Next Page IconTo Next Page
To Previous Page IconTo Previous Page
To Previous Page IconTo Previous Page
Loading...
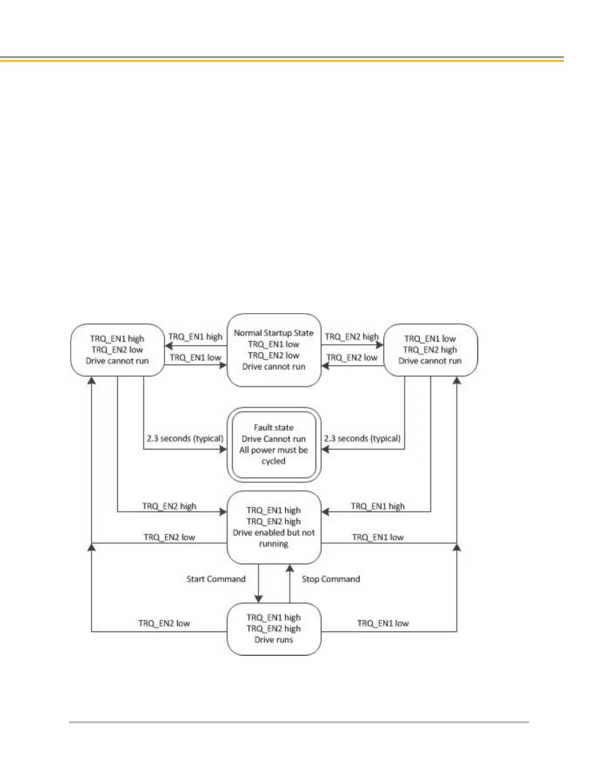
TORQUE ENABLE SAFETY CIRCUITRY
IPA Hardware Installation Guide 83
States:
1. Both inputs are low. Hardware prevents the drive from starting. This is the torque disabled state
of the drive.
3. One input is high and the other input is low. Torque is disabled and prevents the drive from
starting. In this example, this state persists for more than 3.0 seconds (being the maximum fault
detection time), after which time the IPA logic transitions to state 4 without further changes in
input state. The IPA has detected a fault or single-channel operation.
4. The fault state (one input high, the other input low) has persisted for longer than 3.0 seconds
(being the maximum fault detection time). The IPA hardware logic locks into state 4. The drive is
tripped and the torque disabled function prevents the drive from starting. To exit from state 4,
the drive must be powered off (all power removed including any auxiliary 24VDC) and back on.
The above states are explained in the following diagram:

Table of Contents

Related product manuals