EasyManua.ls Logo

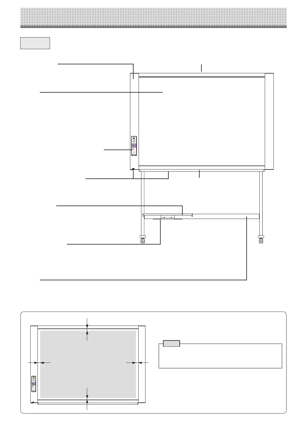
Plus C-20W - Names of the Parts; Front

Plus C-20W
51 pages
Print Icon
To Next Page IconTo Next Page
To Next Page IconTo Next Page
To Previous Page IconTo Previous Page
To Previous Page IconTo Previous Page
Loading...
E-5
Front
Frame cover
Sheet
Dedicatedmarkersareusedonthesheettodraw
diagramsandtowrite.
Control panel (See Page E-8)
Input/output terminals
(see next page)
*Locatedonthebottomsurface.
Printer table
The printer* is placed here. (See the Assembly
andSetupManual.)
*Theprinterissoldseparately.
AC adapter box
Storethe AC power adapters of the capture-
board and printer here. (See the Assembly and
SetupManual.)
Stand
This standsupports thecaptureboard. (Seethe
AssemblyandSetupManual.)
Main unit
Names of the Parts
Pen tray
* Dependingontheproductyouhavepurchased,theprintermaybe
soldseparately.
*Thisillustrationdoesnotshowtheconnectioncords.
Effective Reading Size
Theareathatcanbecopiedisthegrayareaofthediagram.
Note
• Itmightnotbepossibletoprintorcopywhenstoring
to USB memory or personal computer any portions
thataredrawnoutsideofthisrange.
approx.5mm
approx.10mmapprox.10mm
approx.5mm
Effective reading size
https://www.supplychimp.com/

Table of Contents

Related product manuals