EasyManua.ls Logo

ProSoft MVI56-PDPMV1 - Page 124

ProSoft MVI56-PDPMV1
251 pages
Print Icon
To Next Page IconTo Next Page
To Next Page IconTo Next Page
To Previous Page IconTo Previous Page
To Previous Page IconTo Previous Page
Loading...
Configuring the MVI56-PDPMV1 Module MVI56-PDPMV1 ControlLogix Platform
User Manual PROFIBUS DPV1 Master
Page 124 of 251 ProSoft Technology, Inc.
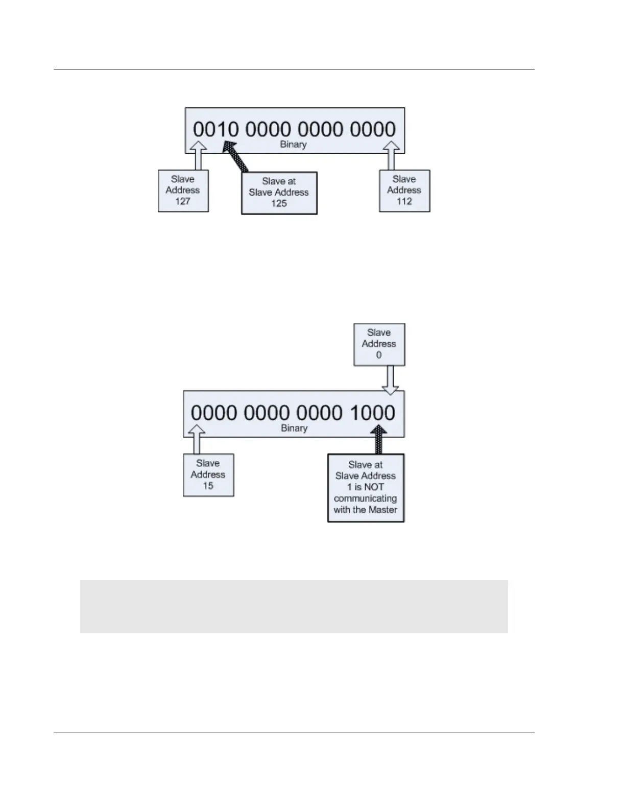
Here is the bitmap for Word 8:
So from the SLAVE CFG LIST, we can tell that there are configured slaves at
slave addresses 1, 3 and 125.
The TRANSFER LIST indicates which configured slaves are actually
communicating with the Master. Notice that Word 1 is different in the TRANSFER
LIST.
Here is the bitmap for Word 1 in the TRANSFER LIST:
In conclusion, there are configured slaves at addresses 1,3 and 125, but only the
slaves at addresses 3 and 125 are communicating with the Master.
Tip: This slave status data can also be found in the MVI56PDPMV1.Status.Fieldbus controller tag
structure in the Add-On Instruction ladder. The status data in these controller tags can be used as
part of your custom application alarm and control logic.

Table of Contents