EasyManua.ls Logo

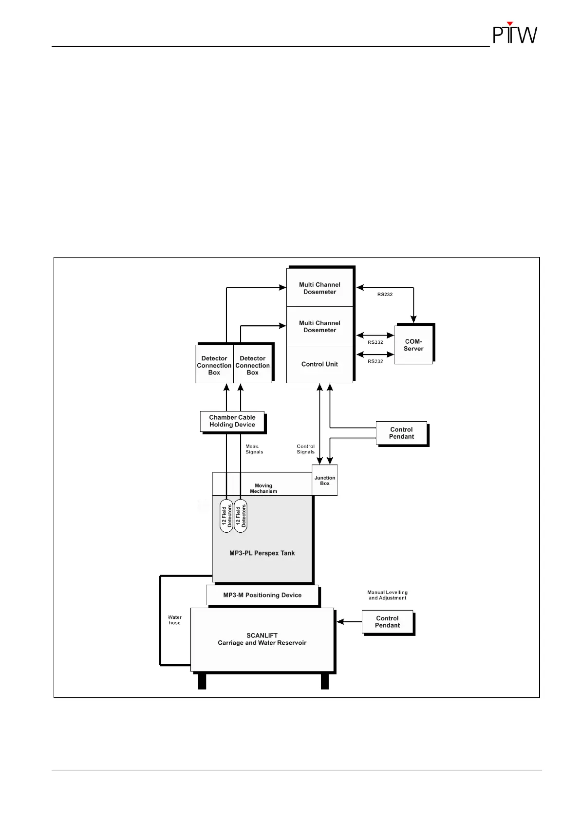
PTW MP3-PL - Operating Manual; The Components of the MP3-PL System; Figure 2: MP3-PL System with Accessories for Measurements with 24 Pinpoint Chambers

PTW MP3-PL
58 pages
Print Icon
To Next Page IconTo Next Page
To Next Page IconTo Next Page
To Previous Page IconTo Previous Page
To Previous Page IconTo Previous Page
Loading...
MP3-PL Therapy Beam Analyzer T41050
Operating Manual The Components of the MP3-PL System
D850.131.05/01 en
Operating Manual
1 The Components of the MP3-PL System
Figure 2: MP3-PL System with accessories for measurements with 24 PinPoint chambers

Table of Contents

Related product manuals