EasyManua.ls Logo

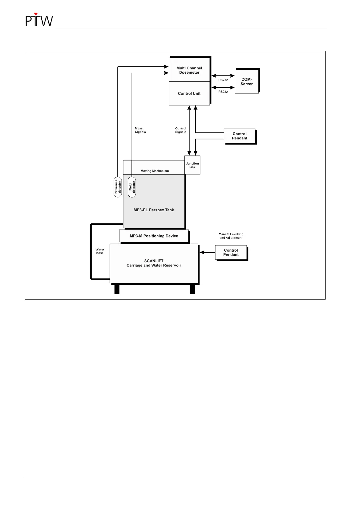
PTW MP3-PL - Figure 3: MP3-PL System with Accessories for Measurements with a Measuring and a Reference Detector

PTW MP3-PL
58 pages
Print Icon
To Next Page IconTo Next Page
To Next Page IconTo Next Page
To Previous Page IconTo Previous Page
To Previous Page IconTo Previous Page
Loading...
MP3-PL Therapy Beam Analyzer T41050
Operating Manual The Components of the MP3-PL System
16
D850.131.05/01 en
Figure 3: MP3-PL System with accessories for measurements with a measuring and a reference detector

Table of Contents

Related product manuals