EasyManua.ls Logo

Ricoh FT9101 - Page 363

Ricoh FT9101
635 pages
Print Icon
To Next Page IconTo Next Page
To Next Page IconTo Next Page
To Previous Page IconTo Previous Page
To Previous Page IconTo Previous Page
Loading...
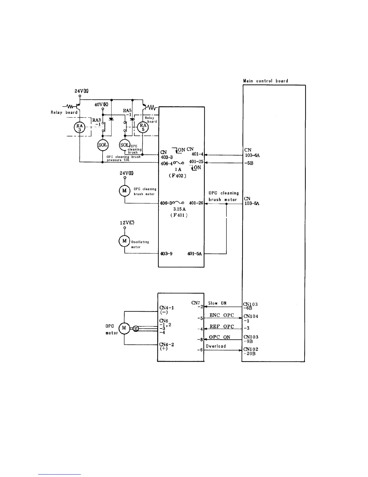
2.8.6 OPC cleaning brush operation
Circuit diagram
DC drive board
Main/OPC motors
drive board
Drive solenoid
Pressure
solenoid
1 July 1994
OPC Filming Removal
2-63

Table of Contents