EasyManua.ls Logo

Sony DCR-PC350 - Page 44

Sony DCR-PC350
218 pages
Print Icon
To Next Page IconTo Next Page
To Next Page IconTo Next Page
To Previous Page IconTo Previous Page
To Previous Page IconTo Previous Page
Loading...
DCR-PC350/PC350E
4-23 4-24
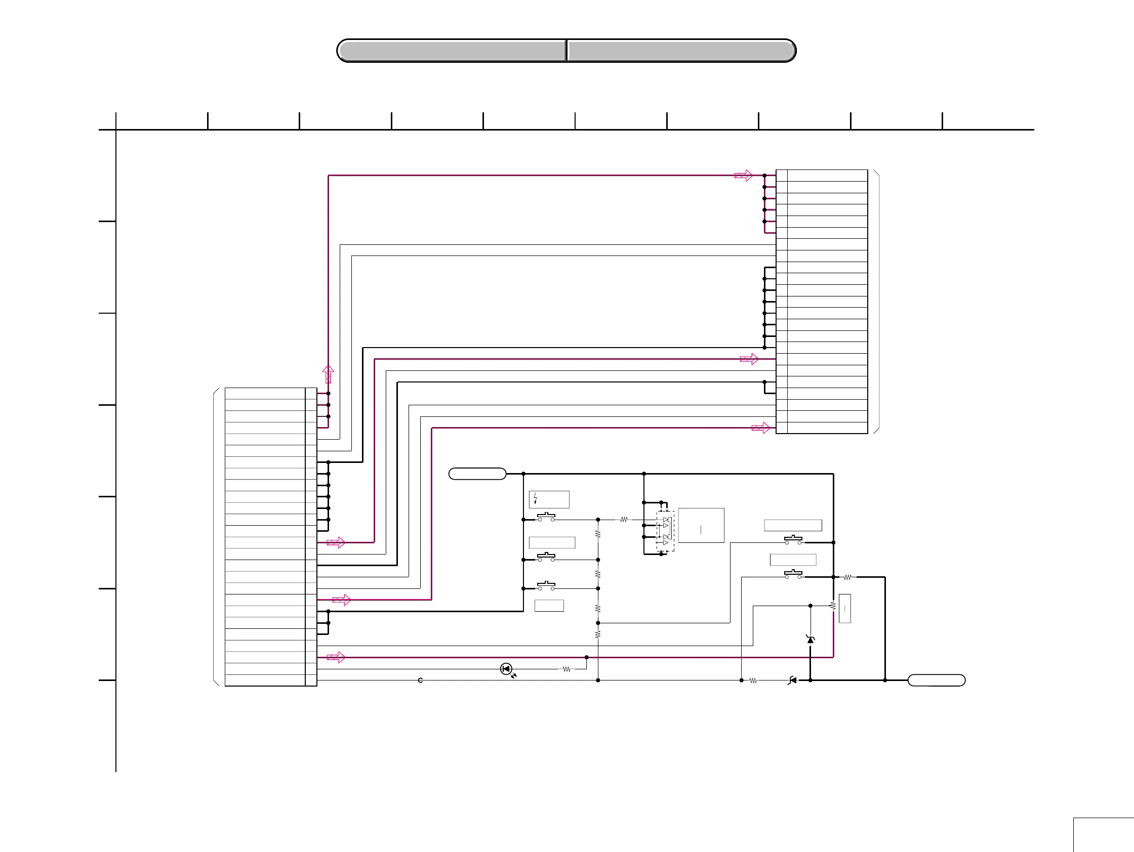
FK7450
4-2. SCHEMATIC DIAGRAMS 4-3. PRINTED WIRING BOARDS
4-2. SCHEMATIC DIAGRAMS 4-3. PRINTED WIRING BOARDS
CONTROL SWITCH BLOCK(FK7450) is replaced as a block.
So that this PRINTED WIRING BOARD is omitted.
1200
R026
1500
R021
RV001
S021
S025
S020
MA8062-M-TX
D021
3900
R025
LND020
CHASSIS GND
2200
R020
MA8062-M-TX
D022
S024
8200
R024
SML-512WWT86
D020
470
R023
S022
S023
1
4
0
R027
R028
0
26P
1
2
3
4
5
6
7
8
9
10
11
12
13
14
15
16
17
18
19
20
21
22
23
24
25
26
23P
1
2
3
4
5
6
7
8
9
10
11
12
13
14
15
16
17
18
19
20
21
22
23
0uH
FB020
LND021
CHASSIS GND
1
A
FOCUS
ST_GND
MT_5V
ST_GND
STUNREG
SCHARGE_ON
STUNREG
ST_GND
ST_GND
STUNREG
ST_GND
ST_GND
STROBO_ON
ST_GND
STUNREG
XSCHARGE_FULL
A_2.8V
REG_GND
KEY_AD2
ZOOM_VR_AD
SCHARGE_LED
REG_GND
MF_VCC
MF_B
MF_A
MF_GND
STUNREG
STUNREG
STUNREG
ST_GND
ST_GND
ST_GND
XSCHARGE_FULL
SCHARGE_ON
ST_GND
ST_GND
STUNREG
MF_GND
ST_GND
ST_GND
STUNREG
STROBO_ON
MT_5V
STUNREG
ST_GND
MF_VCC
MF_B
MF_GND
MF_A
REG_GND
C
924 7 10
G
3
E
6
F
58
B
D
(FLASH)
BACK LIGHT
(FLASH LED)
TO
VC-370 BOARD(15/17)
CN1003
(PAGE 4-60
of LEVEL3)
NIGHTSHOT
ON
OFF
PHOTO(FREEZE)
PHOTO(REC)
W
T
(ZOOM)
TO
ST-108 BOARD
CN500
(PAGE 4-17)
CONTROL SWITCH BLOCK (FK7450)
FUNCTION KEY,RELAY
XX MARK:NO MOUNT
16

Table of Contents

Related product manuals