EasyManua.ls Logo

Sony HCD-M333 - 6-21. Schematic Diagram - REG Board; TRANS Board -

Sony HCD-M333
112 pages
Print Icon
To Next Page IconTo Next Page
To Next Page IconTo Next Page
To Previous Page IconTo Previous Page
To Previous Page IconTo Previous Page
Loading...
7070
HCD-M333
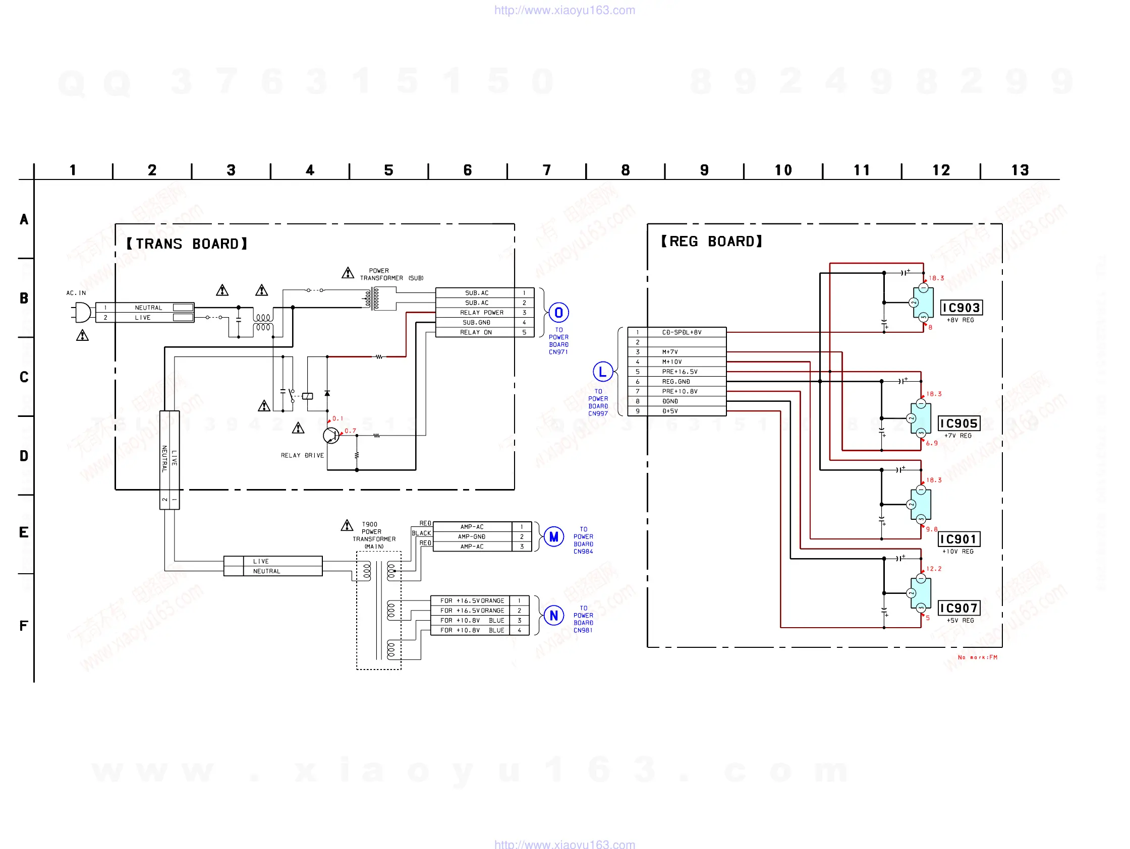
6-21. Schematic Diagram – REG Board / TRANS Board –
D991
*
JW991
JW992
T992
R991
R992
R996
WIR993
CN991
C994
C991
T901
Q991
RY991
CN992
IC901
C902
IC903
IC907
IC905
C905
C906
C901
C904
C903
C907
WIR901
C908
*D991
1SS133T-91: CND
1SS1355TE-17: EXCEPT CND
JW
JW
1k
1/4W
10k
1/4W
22
1/4W
5P
2P
0.01
250V
0.01
250V
2SC2603
2P
TA7810S
47
16V
TA7808S
TA7805S
TA7807S
10
50V
47 10V
10
50V
47/10V
10
50V
10
50V
9P
47/10V
BLUE
BROWN
(Page 74)
(Page 74)
(Page 74)
(Page 74)
Ver 1.1 2003.05
w
w
w
.
x
i
a
o
y
u
1
6
3
.
c
o
m
Q
Q
3
7
6
3
1
5
1
5
0
9
9
2
8
9
4
2
9
8
T
E
L
1
3
9
4
2
2
9
6
5
1
3
9
9
2
8
9
4
2
9
8
0
5
1
5
1
3
6
7
3
Q
Q
TEL 13942296513 QQ 376315150 892498299
TEL 13942296513 QQ 376315150 892498299
http://www.xiaoyu163.com
http://www.xiaoyu163.com

Table of Contents

Related product manuals