EasyManua.ls Logo

Thomas 85 - Page 144

Thomas 85
216 pages
Print Icon
To Next Page IconTo Next Page
To Next Page IconTo Next Page
To Previous Page IconTo Previous Page
To Previous Page IconTo Previous Page
Loading...
5
5-4
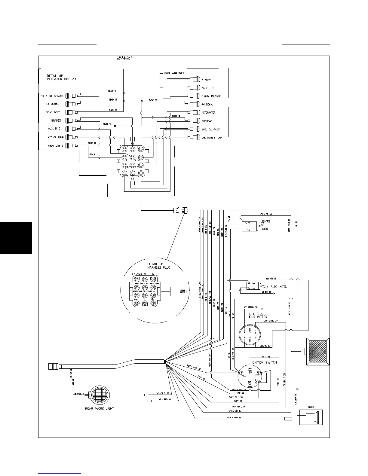
WIRING SCHEMATIC 5.2
ROPS Electrical Wiring 85
C3257
C3257

Table of Contents

Other manuals for Thomas 85

Related product manuals