EasyManua.ls Logo

Thomas 85 - Page 62

Thomas 85
216 pages
Print Icon
To Next Page IconTo Next Page
To Next Page IconTo Next Page
To Previous Page IconTo Previous Page
To Previous Page IconTo Previous Page
Loading...
2-6
2
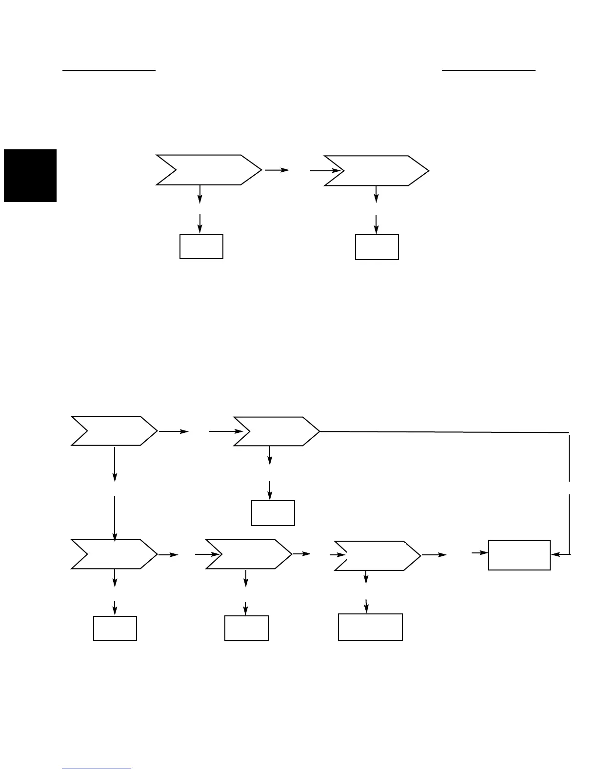
TROUBLE SHOOTING 2.4
Symptom: Operates In One Direction Only
Symptom: System Response Sluggish
Inspect external
control linkage
Check charge
pressure
Inspect
motor
Inspect charge
relief valve
Inspect inlet
screen or filter
Replace pump
and motor
Repair or
replace
Repair or
replace
Repair or
replace
Replace
Repair or
replace
Defective
Defective
Defective
Defective
Low
Inspect system
relief valves
OK
OK
OK
OK
OK
Clogged
Check system
pressure
Low
Increase;G-
pump defective
OK

Table of Contents