EasyManua.ls Logo

Utax cd 1120 - Main PCB Block Diagram

Utax cd 1120
278 pages
Print Icon
To Next Page IconTo Next Page
To Next Page IconTo Next Page
To Previous Page IconTo Previous Page
To Previous Page IconTo Previous Page
Loading...
2DA/2DB-1
2-3-4
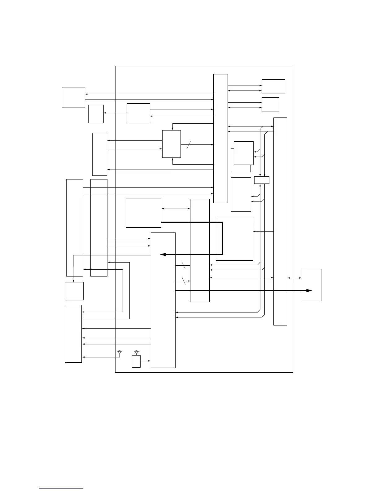
Figure 2-3-3 Main PCB block diagram
2-3-2 Main PCB
Memory
copy
ASIC
(U20)
33 MHz
Image
processing
ASIC
(U7)
CPU
(U56)
Image data
LDOP
SAMPLEN
PLGCLK
VIDEO_PRT_N
OVSYNC
LDON
BDFAIL0
BDN
OUTPEN
Code data
AFE
(U3)
CCD
PCB
Network
scanner
Image memory
SDRAM
(YS1,YS2)
(YC12)
APC
PCB
Printer
board
PCB
Polygon
motor
Engine
PCB
Main PCB
XIO
(U49)
LCD
controller
(U17)
Operation
PCB
LCD
PCB
EEPROM
(U39)
RTC
(U40)
Analog
8bit
ADCLK
CCDCLK1-2
Serial I/O
Data bus
Address bus
IICSDA
IICSCL
IICSDA
IICSCL
8bit
PVSYNC
8bit
Work
memory
(U54)
(U57)
Buffer
Program
memory
Flash
ROM
(U23)
Codec IC
(U19)
VIDEO_PRT_P
LVDS
+5VAPC
Q1
Q2
The main PCB (MPCB) consists of mainly CPU (U56), program memory flash ROM (U23), work memory SDRAMs (U54,
U57), XIO (U49), image processing ASIC (U7), memory copy ASIC (U20), codec IC (U19), AFE (U3), LCD controller (U17),
EEPROM (U39), and RTC (U40).

Table of Contents

Other manuals for Utax cd 1120

Related product manuals