EasyManua.ls Logo

Zenith XBR413 - Page 83

Zenith XBR413
162 pages
Print Icon
To Next Page IconTo Next Page
To Next Page IconTo Next Page
To Previous Page IconTo Previous Page
To Previous Page IconTo Previous Page
Loading...
3-108
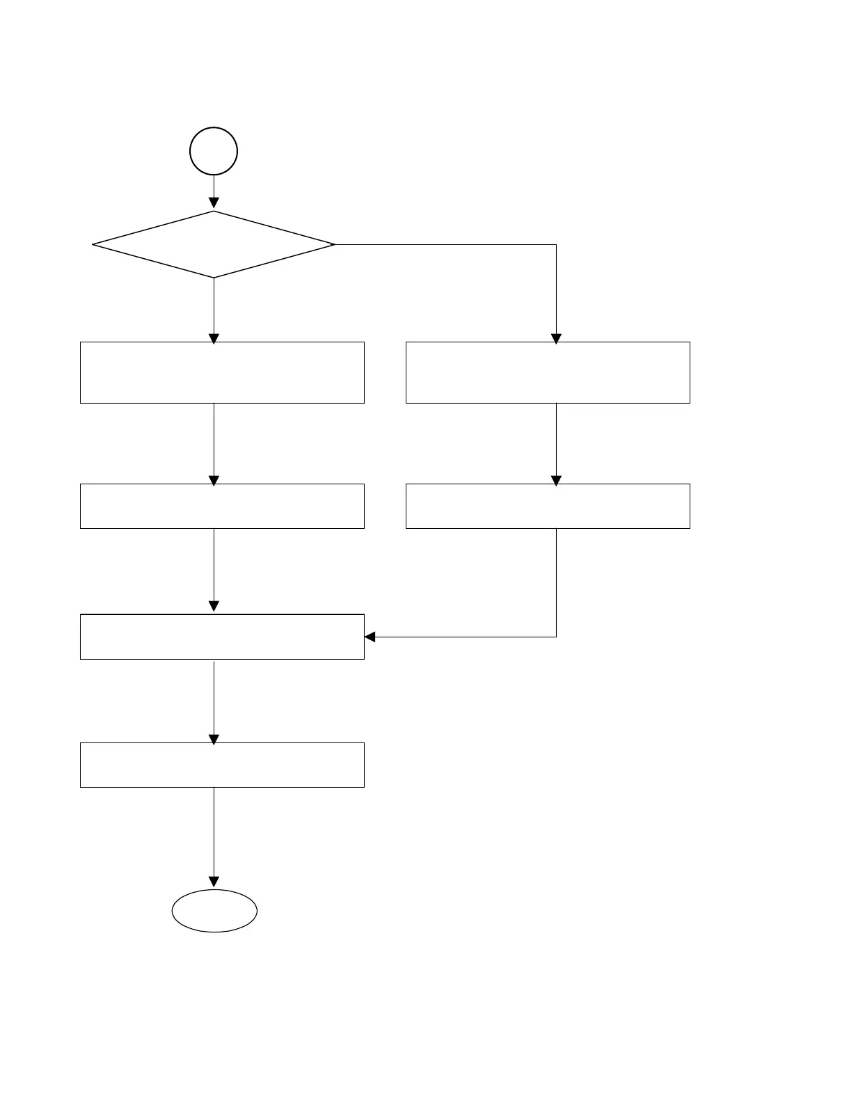
CD/DVD ?
Execute “E.ALPC Test for AS”of “How
to Test Tool”(Select “DVD VRDC Loop”
and trigger)
Execute “E.ALPC Test for AS”of “How
to Test Tool”(Select “CD VRDC Loop”
and trigger)
Check the input of LDEN-CD.
(pin 33 of CN101 :‘H ’)
Check the input of LDEN-DVD.
(pin 17 of CN101 :‘H ’)
Check the input of VRDC.
(pin 27 of CN101)
Check the input of FPD.
(pin 19 of CN101)
END
E

Table of Contents

Other manuals for Zenith XBR413

Related product manuals