EasyManua.ls Logo

Zenith XBR413 - Page 86

Zenith XBR413
162 pages
Print Icon
To Next Page IconTo Next Page
To Next Page IconTo Next Page
To Previous Page IconTo Previous Page
To Previous Page IconTo Previous Page
Loading...
3-111
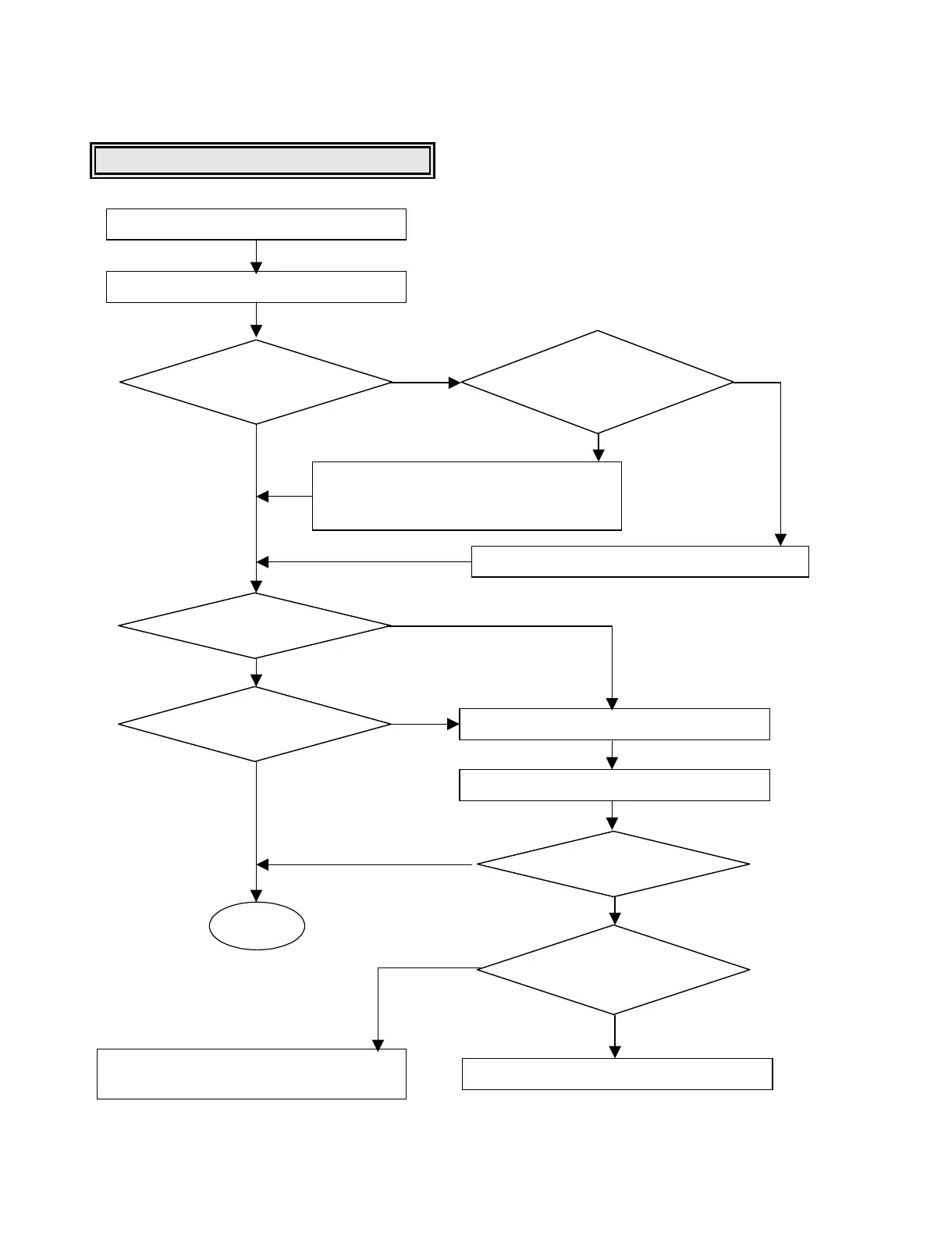
Writing Part Check
Load tray with DVD ±R/RW disc.
Run and write with writing tool.
•Check the connection between IC302
pin 58,59 and LED.
•Check and replace the LED1,LED2.
Does the
blink of LED1,LED2 occurs
during writing?
Does writing finish
without any error?
Is the written file
read normally?
OK
Check and replace the connection of
IC202 pin 130.
Do the IC302
pin 58,59 output toggle
signals during writing?
Check and replace the IC302.
Eject tray.
Go to “LD CHECK”.
Is the re-written file
read normally?
Is SHAPCRE
input signal pulse?
(IC107 pin 56)
Check and replace IC107,IC202.
YES
YES
YES
YES
YES
YES
NO
NO
NO
NO
NO

Table of Contents

Other manuals for Zenith XBR413

Related product manuals