EasyManua.ls Logo

Astoria Plus4YouTS - Power Supply Diagram

Astoria Plus4YouTS
84 pages
Print Icon
To Next Page IconTo Next Page
To Next Page IconTo Next Page
To Previous Page IconTo Previous Page
To Previous Page IconTo Previous Page
Loading...
70
Technical manual
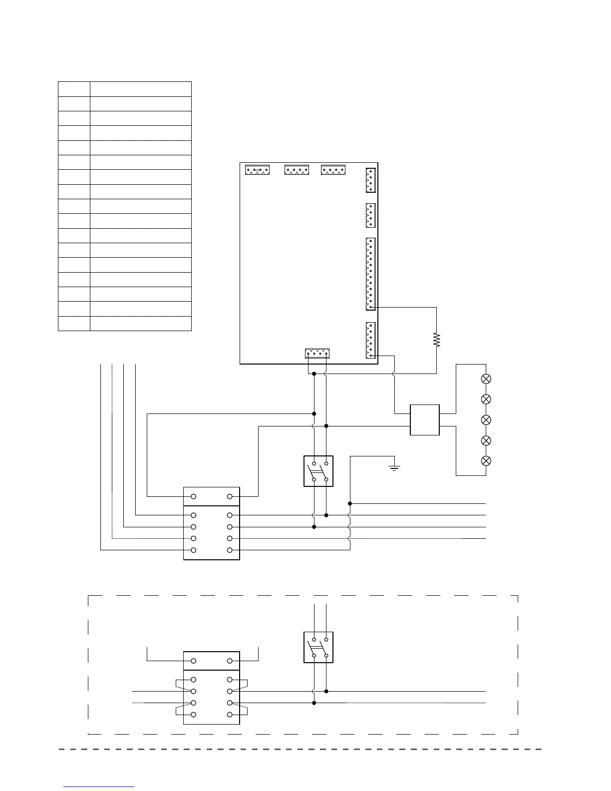
21.2 Power supply diagram
TG
CN3
4
1
4
1
1
T1
IG
12 1
STZ
LD1
AS
LD3
LD4
LD2
LD5
6
1
CN2 CN1
4
1
4
1
4
CN26
CN25
CN24
CN23
CN22
4
1
T2
T3
T4
L1
L2
L3
L4
A1 A2
T
S
R
N
AR
NE
RO
BI
MA
BL
RO
BI
BI
CE
PH1
PH2
PH3
NT
TG
T1
IG
T2
T3
T4
L1
L2
L3
L4
A1 A2
PH
NT
RO
BI
MA
BL
RO
BI
Single phase version
AR Orange
AS Stabilized power supply unit
BI White
CE Electronic control unit
CN22 Supply connection
IG Main switch
IS Cup heater switch
LDS Cup heater active LED
LD1-2-.. Work area LED
LP Ignition light
MA Brown
N Neutral
NE Black
PH Phase
RO Red
STZ Cup heater heating element
TG Remote switch

Table of Contents

Related product manuals