EasyManua.ls Logo

Black Box LES1508A - Generating Public;Private Keys for SSH (Windows)

Black Box LES1508A
334 pages
Print Icon
To Next Page IconTo Next Page
To Next Page IconTo Next Page
To Previous Page IconTo Previous Page
To Previous Page IconTo Previous Page
Loading...
_____________________________________________________________________
724-746-5500 | blackbox.com Page 288
*
*
*
G0%(*)0.'M(4$-$"04*04*H:(433]*.-4*&(*A0'4)*-$R**
M--4g__"4&#$$M*"(7_4"(-5:%&*M-@%'
M--4g__FFF*"4&#:$9*"(7_!7.Z:.#_@5#*!7.ƒx3&(]j$$MJ$&L-."#j/'
M--4g__FFF'"4&#:$9*"(7_!7.Z:.#_@5#*!7.ƒx3&(]j$$M9*'
*
!W#X#W%% @','-.(2,1%*)7/2+L*-25.('%J'84%C3-%&&<%Sd2,63A4T%
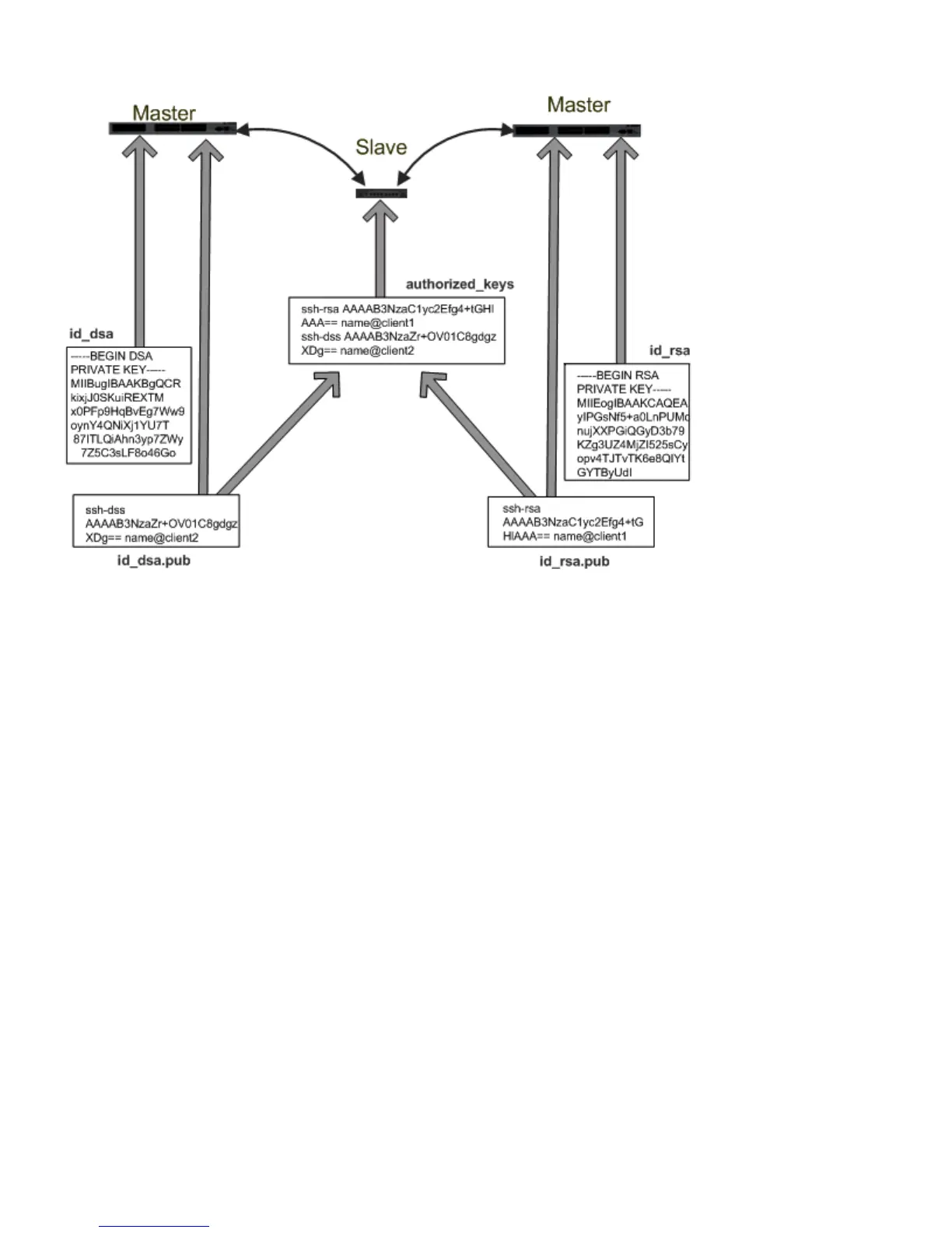
C6"#*#(.$"04*)(#.%"&(#*605*$0*9(4(%-$(*-4)*.04A"9'%(*33]*/(D#*'#"49*E"4)05#2**
^"%#$*.%(-$(*-*4(5*'#(%*A%0 M*$6(*+,-./*+01*G-4-9(M(4$*N$6(*A0,,05"49*(1-M:,(*'#(#*-*'#(%*.-,,( )*o$(#$'#(%oO*M-/"49*
#'%(*"$*"#*-*M(M&(%*0A*$6(*o'#(%#o*9%0':2*
QA*D0'*)0*40$*-,%(-)D*6-B(*-*:'&,".Z:%"B-$(*/(D*:-"%*D0'*.-4*9(4(%-$(*$6(M*405*'#"49*$$MZL&]7&#<*Q3==z7&#*0%*-*#"M ",-%*
$00,R**
>'CCX9(4R*'M--4g__FFF*!M.5(L*7(&&#&#9*"(7*3L_r$7-5-M5@_43--]_9" F #%" 59 *M-@ %*
H:(433]R*M--4g__FFF*"4&#$$M*"(7_*
H:(433]*NE"4)05#OR*M--4g__$$MF.#9"F$*$"3(!&P"(7&*#&-_9"F#%"59_'
^0%*(1-M:,(<*'#"49*>' CCX9(4<*M-/(*#'%(*D0'*6-B(*-*%(.(4$*B(%#"04*0A*$6(*43--]7&#*&X&*N-B-",-&,(*A%0M*
M--4g__FFF*!M.5(L*7(&&#&#9*"(7*3L_r$7-5-M5@_43--]_9"F#%"59*M-@%8*G-/(*#'%(*D0'*6-B(*-*%(.(4$*B(%#"04*0A*E"43?>*
N-B-",-&,(*A%0 M'M--4g__F.#$!4*#&-_&#7_9"F#%"59*4M4 *O *
C0*9(4(%-$(*-*33]*/(D*'#"49*>'CCX*M--4g__$"3(!&P"(7&*#&-_9"!$_U01_i!%.&#-$g*

Table of Contents

Other manuals for Black Box LES1508A

Related product manuals