EasyManua.ls Logo

BOC Edwards iH600 - Page 25

Default Icon
192 pages
Print Icon
To Next Page IconTo Next Page
To Next Page IconTo Next Page
To Previous Page IconTo Previous Page
To Previous Page IconTo Previous Page
Loading...
iH Dry Pumping Systems 1-13
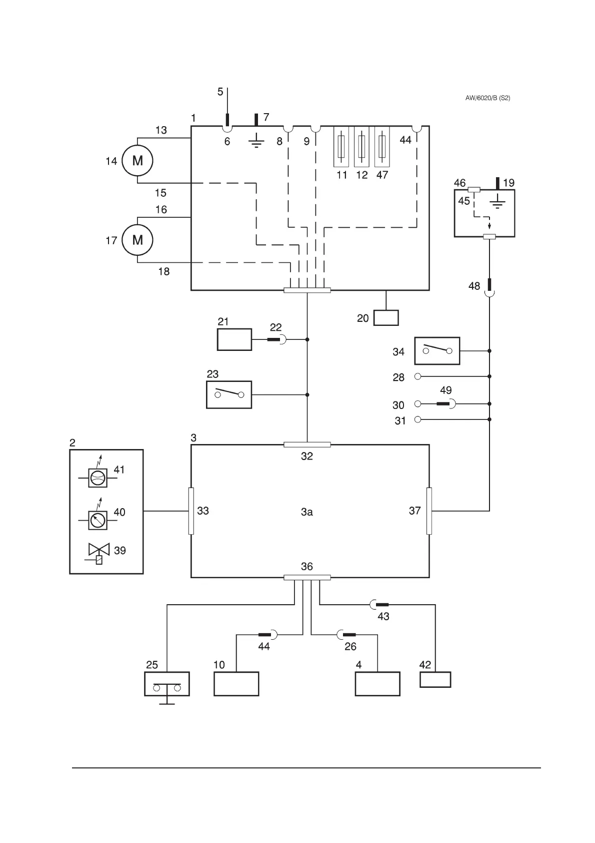
Figure 1-3 - Schematic diagram of the iH80/iH600 electrical systems

Table of Contents

Related product manuals