EasyManua.ls Logo

BOC Edwards iH600 - Page 27

Default Icon
192 pages
Print Icon
To Next Page IconTo Next Page
To Next Page IconTo Next Page
To Previous Page IconTo Previous Page
To Previous Page IconTo Previous Page
Loading...
iH Dry Pumping Systems 1-15
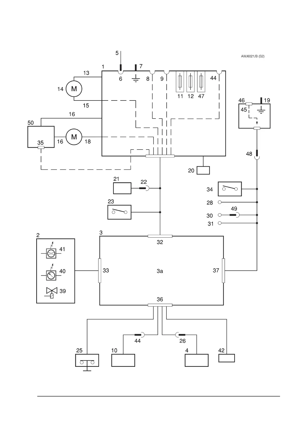
Figure 1-4 -

Table of Contents

Related product manuals