EasyManua.ls Logo

Copystar CS-2030 - 1-4-1 Maintenance mode

Copystar CS-2030
512 pages
Print Icon
To Next Page IconTo Next Page
To Next Page IconTo Next Page
To Previous Page IconTo Previous Page
To Previous Page IconTo Previous Page
Loading...
1-4-1
2AV/X
1-4
1-4-1 Maintenance mode
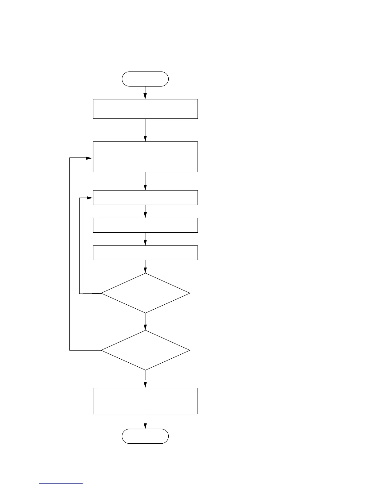
The copier is equipped with a maintenance function which can be used to maintain and service the machine.
(1) Executing a maintenance item
Start
Enter 10871087.
Enter the number of the maintenance
item to be executed using the cursor
up/down keys (20 cpm), the zoom +/-
keys (15 cpm) or numeric keys.
Press the start key.
The maintenance item is run.
Press the stop/clear key.
Enter 001 using the cursor up/down keys
(20 cpm), the zoom +/- keys (15 cpm) or
numeric keys, and press the print key.
End
· · · · · · · Entering the maintenance mode
· · · · · · · Selecting a maintenance item
· · · · · · · Exiting the maintenance mode
Yes
No
No
Run another maintenance
mode?
Yes
Run the item again?

Table of Contents

Related product manuals