EasyManua.ls Logo

Eagle KEE E15 - Tractor Loom

Eagle KEE E15
108 pages
Print Icon
To Next Page IconTo Next Page
To Next Page IconTo Next Page
To Previous Page IconTo Previous Page
To Previous Page IconTo Previous Page
Loading...
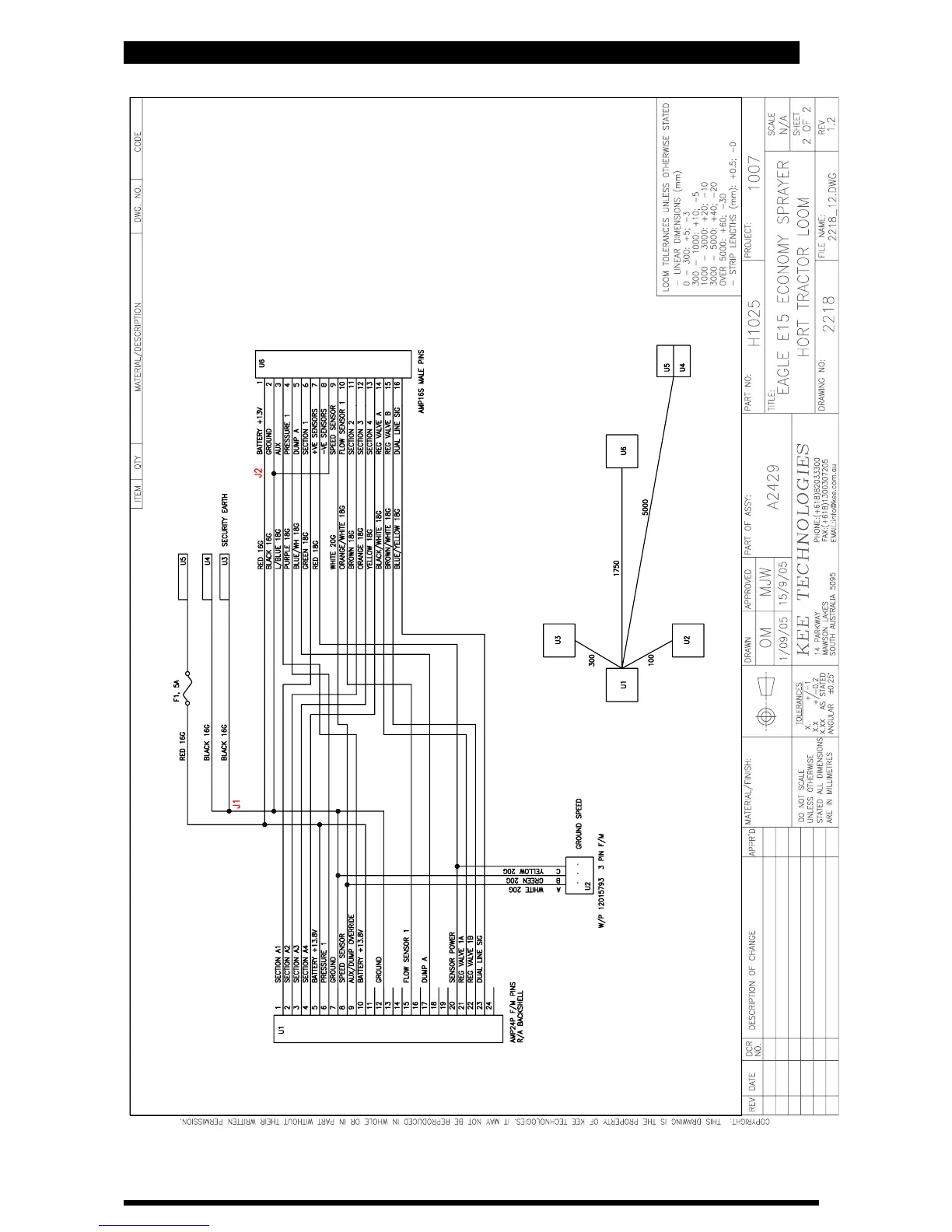
E15h SPRAYER- Wiring Diagrams -Sprayer Loom (Economy Looms)
102
V 1.0 11/05

Table of Contents