EasyManua.ls Logo

Guldmann GH - GH3+ Twin 250 Kg & 500 Kg Load Cell Wifi

Guldmann GH
168 pages
Print Icon
To Next Page IconTo Next Page
To Next Page IconTo Next Page
To Previous Page IconTo Previous Page
To Previous Page IconTo Previous Page
Loading...
WiFi
© Guldmann GB/US-09/2016 • #550376_3
148
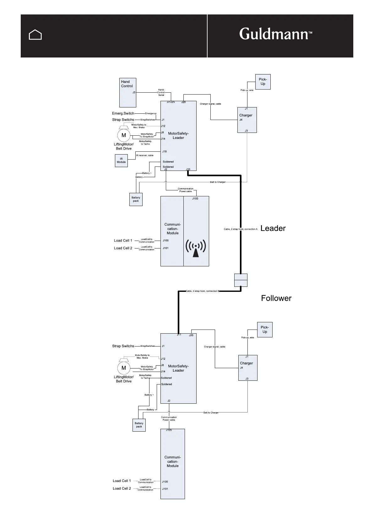
TECHNICAL DRAWINGS
Wiring Diagram
GH3+ Twin 250 kg & 500 kg load cell WiFi

Table of Contents

Related product manuals