EasyManua.ls Logo

Hioki 3158 - Page 63

Hioki 3158
136 pages
Print Icon
To Next Page IconTo Next Page
To Next Page IconTo Next Page
To Previous Page IconTo Previous Page
To Previous Page IconTo Previous Page
Loading...
51
────────────────────────────────────────────────────
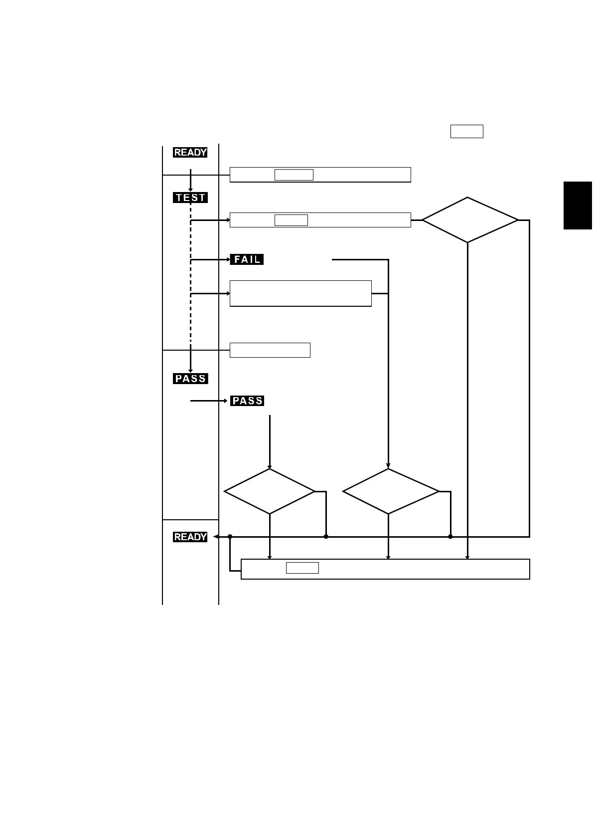
4.3 Hold Function
────────────────────────────────────────────────────
1
2
3
4
6
7
8
9
10
11
12
13
14
A
Press the
START
key to start a test.
Press the
STOP
key to abort a test. Hold function
OFF
ON
Test time elapses.
FAIL HoldPASS Hold
determination
OFF OFF
ON ON
Press the
STOP
key to inactivate the hold function.
The output voltage deviates from
the comparative-voltage range
determination
Distinction between the PASS Hold Function, FAIL Hold Function, and
Hold Function
With a comparative-voltage value set, if the output voltage deviates from the
comparative-voltage range, the unit switches to the FAIL state.
If the test time is set to OFF, PASS screening is not performed. In such a case,
FAIL screening is performed or the test is terminated using the
STOP
key.

Table of Contents

Related product manuals