EasyManua.ls Logo

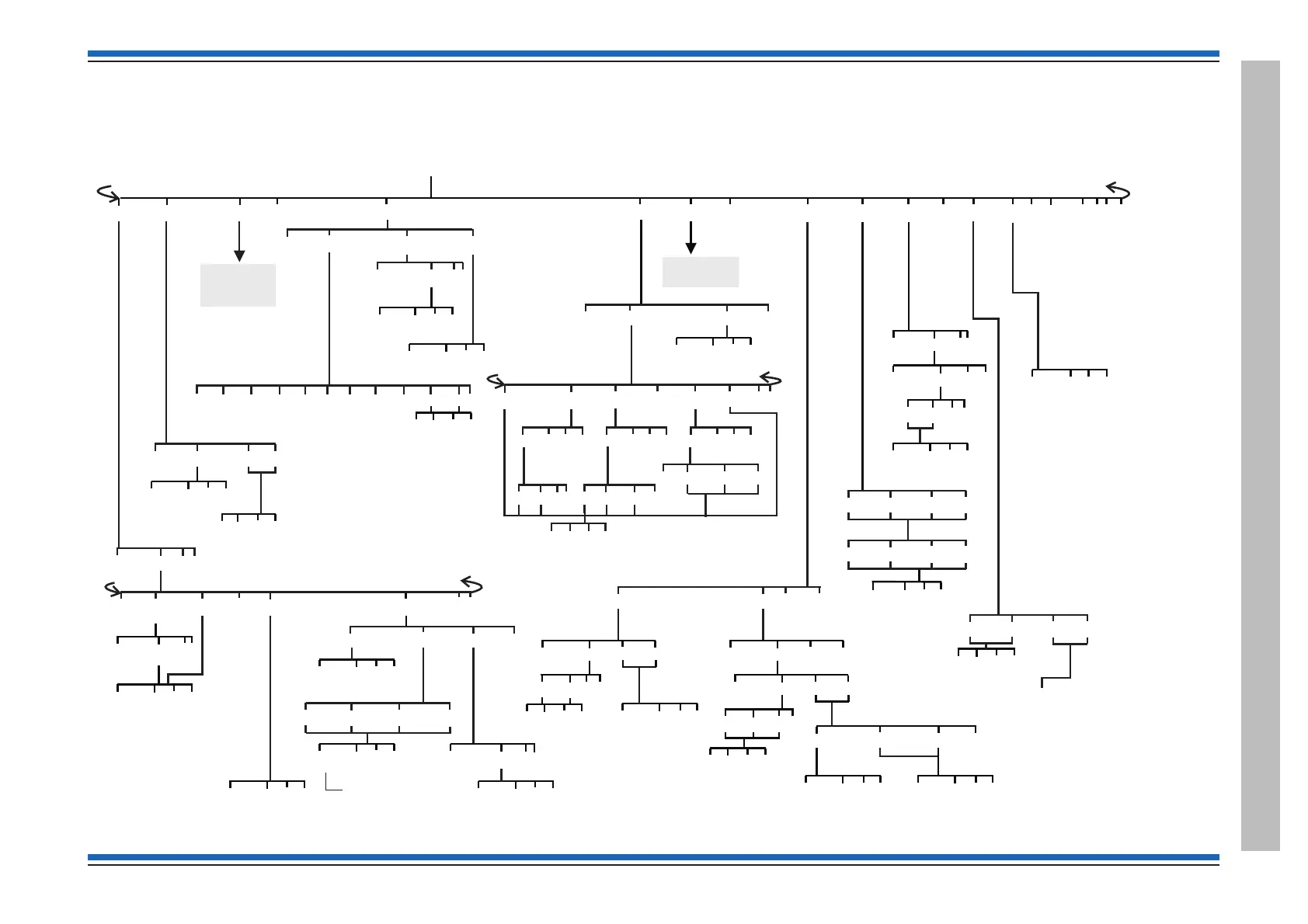
Honeywell Vigilon 4 loop - BS Vigilon Control Panel with MCC at V3.97 or Higher [Set Up] Menu Map 3

Honeywell Vigilon 4 loop
162 pages
Print Icon
To Next Page IconTo Next Page
To Next Page IconTo Next Page
To Previous Page IconTo Previous Page
To Previous Page IconTo Previous Page
Loading...
4188-856_issue 7_07/15_Generic Vigilon (Compact + VA) Comms. 111
Vigilon 4/6 loops & Compact (VA) panels & network nodes
Appendix A-2 - Menu maps for BS (V3+) Vigilon panel
[Build]
<etc>
[AuxRly]
See Set Up
Menu map 4-1
{}
Params
1-16
[TimeSlot]
~
[Day] [TimeBlok][Enable]
{}
[Disable]
Params
HH:MM:SS
{}
Params
HH:MM:SS
[C] [Q]
[E]
[C] [Q]
[E]
{}
Params
0-15
[C] [Q]
[E]
[Set Up]
[Zone]
~
<etc>
[Messages] [Global] [Sector]
~
<etc>
{}
Params
1-32
{}
Params
1-8
[Loop]
[On]
[Off]
[Sounder]
See Set Up
menu Map 4-2
<etc> [DST]
[Mon] [Tue] [Wed] <etc> [Thu] [Fri] [Sat] <etc> [Sun] [And] [Or]
[C] [Q]
[E]
[Disable] [Start] [End][Enable]
[C] [Q]
[E]
01:00 0 25-31 3 1 0
(HH:MM Day Date 1 -
Date 2 month offsets)
[C] [Q]
[E]
[Silence] [Sound][Reset]
[Output] [Both] [None][Input]
{}
Params
1-8
[Verify]
[Device]
~
BS Vigilon with MCC at V3.97 or higherControl panel
[ ] Menu map 3Set Up
{}
[Delayed]
Params
1-2
[C] [Q]
[E]
{}
Params
0-10min
MM:SS
[Off]
[C] [Q]
[E]
[On]
[SAFE]
[C] [Q]
[E]
{}
Params
0-255
[S Cubed]
[Signal1]
[Volume] [Soft St]
[Signal2]
[Find Dev]
[Signal3]
[Signal]
[C] [Q]
[E]
{}
Params
16-100
{}
Params
0-255
<etc>
[Loop]
{}
Params
1-207
{}
[State]
enable (on)
Params
1-8
{}
Params
0-15
[C] [Q]
[E]
{}
Params
0-15
[State]
disable (off)
[TimeBlok]
<etc>
[Device]
~
{}
Params
0-15
[Output]
[Fire]
[C] [Q]
[E]
[Link] [Unlink]
[All]
{}
Params
1-8
[C] [Q]
[E]
[Card]
[C] [Q]
[E]
{}
Params
0-10min
MM:SS
[DelayBlk]
[Action] [Delayed]
{}
Params
1-16
{}
Set up
menu map 3
[Step]
{}
Params
0-100
[C] [Q]
[E]
{}
Params
1-100
[C] [Q]
[E]
Voice/Tone
number
[Signal1] [Signal2] [Signal3] <etc> [Off] [NoAction] <etc>
[C] [Q]
[E]
Params
MM:SS
0-10min
[E] [C] [Q]
[Sig1]
[Sig2] [Sig3]
[E]
[From]
[C]
[Q]
[Sig1][Off]
[E]
[From]
[C]
[Q]
[Sig1][Off] [Sig2]
[E]
[From]
[C]
[Q]
[Fire]
[C] [Q]
[E]
[All]
{}
Params
1-128
[C] [Q]
[E]
[Off]
[MGroup] [Auto Zone] [ManZone]
{}
Params
1-8
[C] [Q]
[E]
{}
Params
1-207
[Loop]
{}
Params
1-8
[Output] [Link] [Unlink]
MGroup
MGroup
Menus accessible with panel door open and AL3 password
Access level 3
<etc>
[Verify]
~
Access level 3
~ - These menu options are not applicable at a Network node.
Key
[E] = [Enter]
[C] = [Cancel]
[Q] = [Quit]

Table of Contents

Related product manuals