EasyManua.ls Logo

IMO SD1 Series - 3.4 Layout Protection

IMO SD1 Series
172 pages
Print Icon
To Next Page IconTo Next Page
To Next Page IconTo Next Page
To Previous Page IconTo Previous Page
To Previous Page IconTo Previous Page
Loading...
SD1 Series Inverters Installation Guidelines
-20-
COM
GND
Multi-function input terminal 1
Multi-function input terminal 2
Multi-function input terminal 4
High speed pulse input collector
Multi-function input terminal 3
Open collector input optional
Y1 output
Analog output
Analog output
Relay 1 output
Relay 2 output
Shield layer
Twisted pair
PE
PE
S2
H1
Safety switch
Safety controller
Open circuit
Safety state feedback
Safety input
S1
H2
+ 24V
PE
PE
0-10V/0-20mA
0-10V/0-20mA
RS485
communication
485+
485-
RO1A
RO1B
RO1C
RO2A
RO2B
RO2C
AO1
GND
AO1
AO2
GND
Y1
COM
S1
S2
S3
S4
HDI
PW
+24V
+10V
AI2
AI3
AI2
V
I
AO2
I
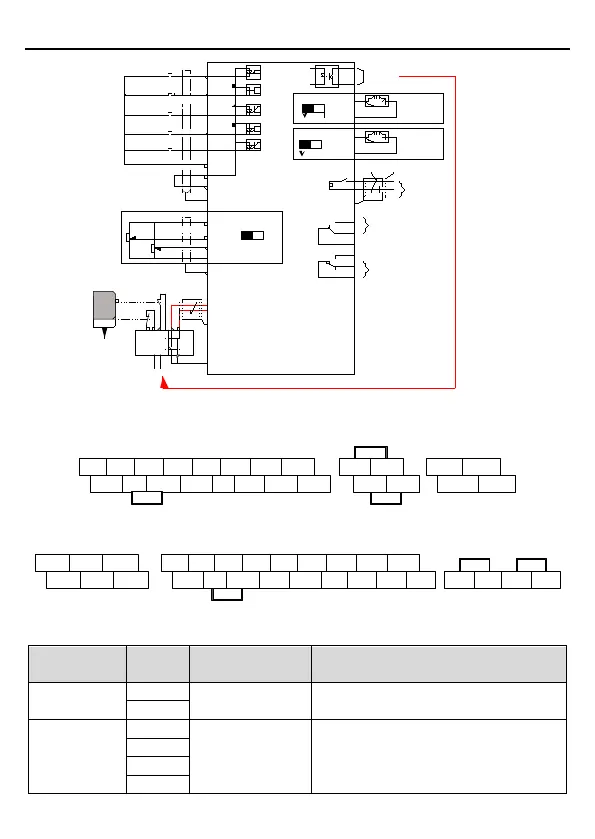
Figure 3-10 Wiring of control circuit for inverters 1.5kW (3PH 230V) & 4kW (3PH 400V)
3.2.5 Control circuit terminals
S1 S2
S3 S4
HDI AI2 AI3
+10V
+24V PW COM COM Y1 AO1 485+ 485-
+24V H1
+24V H2
RO1B
RO1C
RO1A RO1C
Figure 3-11 Connection terminal diagram for inverters 2.2 kW (1PH 230V, 3PH 400V) &
0.75kW (3PH 230V)
S1 S2 S3
S4 HDI Y1 AI2 AI3
+24V PW COM COM GND AO1 AO2 485+
RO1A RO1B RO1C
RO2A RO2B
RO2C
+10V
485- +24V
H1 +24V H2
Figure 3-12 Connection terminal diagram for inverters 1.5kW (3PH 230V) & 4kW (3PH
400V)
Type
Terminal
name
Function
description
Technical specifications
Communication
485+
485
communications
485 communication interfaces
485-
Digital
input/output
S1
Digital input
1. Internal impedance: 3.3kΩ
2. 12~30V voltage input is available
3. The terminal is the dual-
direction input
terminal
S2
S3
S4

Table of Contents

Related product manuals