EasyManua.ls Logo

JRC JSS-296 - Cannot Select DSC Watching; Printer Does Not Print

JRC JSS-296
220 pages
Print Icon
To Next Page IconTo Next Page
To Next Page IconTo Next Page
To Previous Page IconTo Previous Page
To Previous Page IconTo Previous Page
Loading...
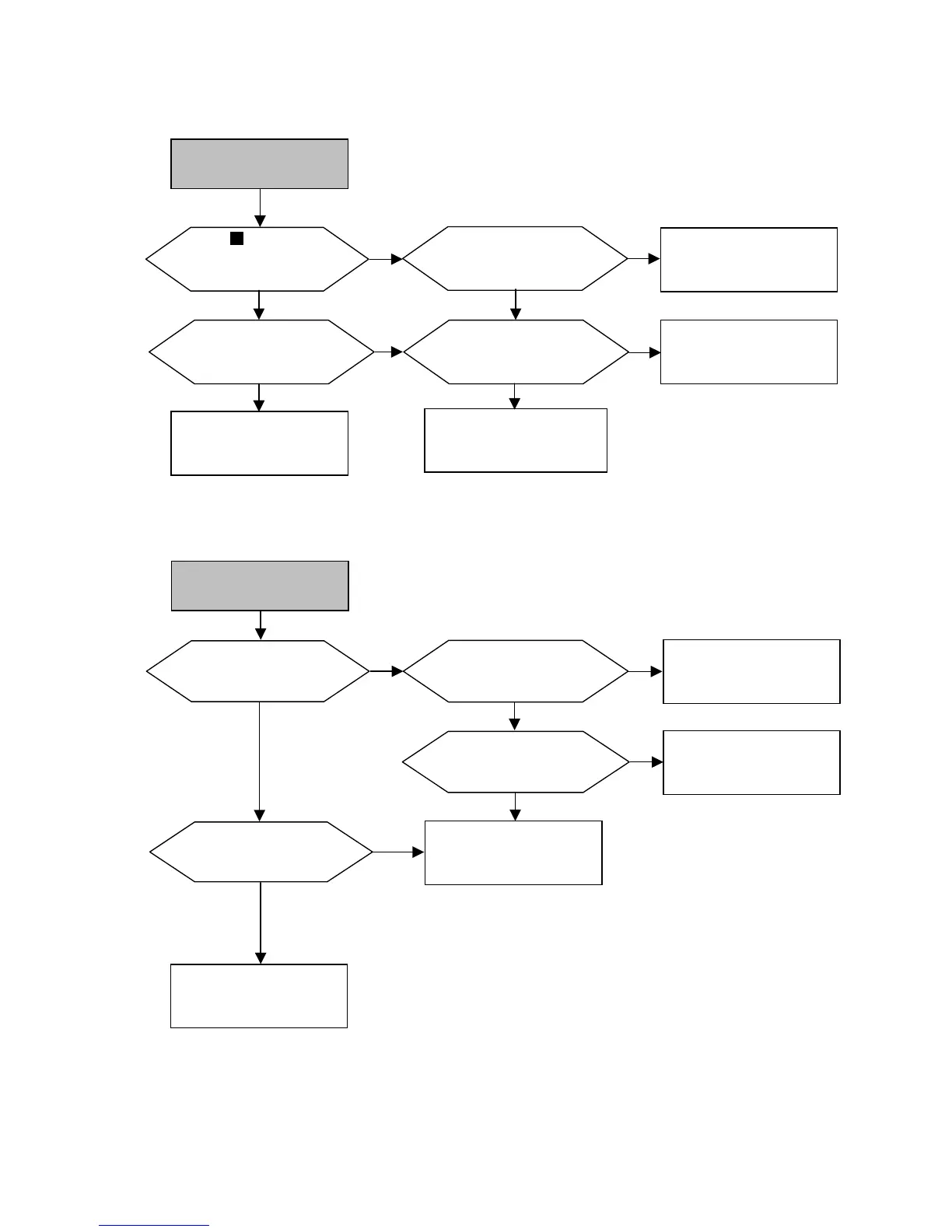
(4) Printer does not print
YES NO
NO YES
NO YES
YES NO
Printer does not print
Printer may be faulty.
Contact our service center
or agent.
Is the mark
(5) Cannot select "DSC watching"
YES YES
NO NO
YES
NO
NO
YES
display ed on the
screen?
Can printing be
d from
"PRINT MENU"?
performe
Incorrect operation. Read
the Instruction manual
thoroughly.
Is the connector
tly?
connected correc
Connect the cable
between the NCT-196N
and printer correctly.
Does the printer
Contact our service center
or agent.
self-test run OK?
P
Cannot select "DSC watching"
Is the LCD back-light
ON?
Check the fuse on the
rear panel.
Is the equipment
ectly to
the connectors on the
rear panel?
connected corr
Connect the cable
correctly.
Contact our service
center or agent.
A
t startup, are the
radio data displayed?
navigation aid and
Contact our service
center or agent.
Is the power supply
tly?
connected correc
80

Table of Contents

Other manuals for JRC JSS-296

Related product manuals