EasyManua.ls Logo

Kollmorgen SERVOSTAR 640

Kollmorgen SERVOSTAR 640
118 pages
To Next Page IconTo Next Page
To Next Page IconTo Next Page
To Previous Page IconTo Previous Page
To Previous Page IconTo Previous Page
Loading...
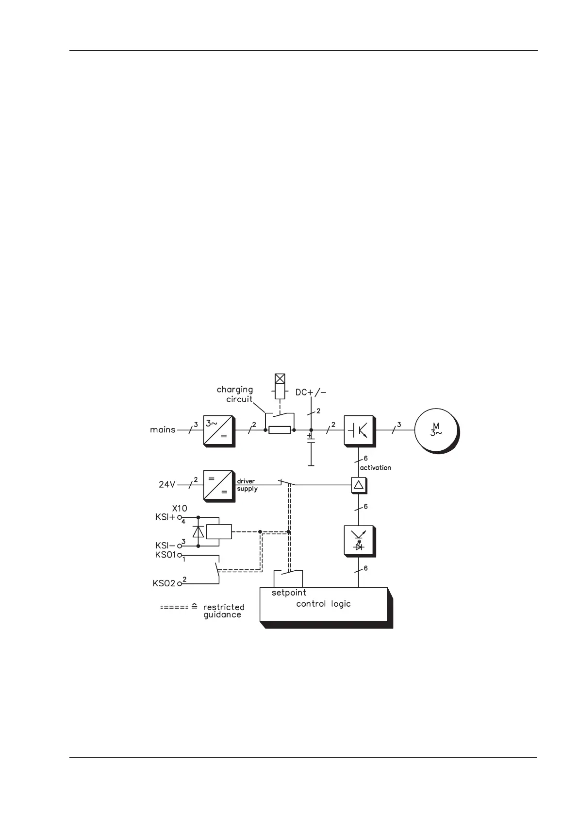
8.17.2 Use as directed
The restart lock -AS- is exclusively intended to provide safety for personnel, by preventing the res
-
tart of a system. To achieve this personnel safety, the wiring of the safety circuits must meet the
safety requirements of EN60204, EN12100 and EN 954-1..
The -AS- restart lock must only be activated,
when the motor is no longer rotating (setpoint = 0V, speed = 0rpm, enable = 0V).
Drives with a suspended load must have an additional safe mechanical blocking
(e.g. by a motor-holding brake).
when the monitoring contacts (KSO1/2) for all servo amplifiers are wired into
the control signal loop.
The -AS- restart lock may only be controlled by a CNC if the control of the internal safety relay is
arranged for redundant monitoring.
The -AS- restart lock must not be used if the drive is to be made inactive for the following reasons :
1. - cleaning, maintenance and repair operations
- long inoperative periods
In such cases, the entire system should be disconnected from the supply by the personnel,
and secured (main switch).
2. - emergency-stop situations
In an emergency-stop situation, the main contactor is switched off (by the emergency-stop
button).
8.17.3 Block diagram
SERVOSTAR
®
640/670 Instructions Manual 71
Kollmorgen
12/2010 Electrical Installation

Table of Contents

Related product manuals