EasyManua.ls Logo

Micrel Rhythmic evolution - Page 31

Default Icon
114 pages
Print Icon
To Next Page IconTo Next Page
To Next Page IconTo Next Page
To Previous Page IconTo Previous Page
To Previous Page IconTo Previous Page
Loading...
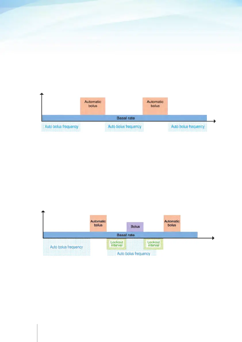
The automatic bolus delivery may be delayed by the lockout interval (defined for the
patient bolus) as explained below.
The time between an Automatic Bolus and a delivered patient bolus is at least equal
to the lockout interval. This means that if a patient bolus has been delivered and the
remaining time for the next Automatic bolus is less than the lockout interval, then the
delivery of the Automatic Bolus will start after the lockout interval is over, as shown
in the graph. A new lock out interval starts after a delivered patient bolus and after
each delivered Automatic Bolus. Neither patient bolus nor Automatic Bolus can be
delivered during a lockout interval. Only Clinician Bolus can be delivered during a
lockout interval.
In case of a Clinician Bolus is delivered, the time to deliver the Automatic Bolus is
at least equal to lockout interval time. This means that if a Clinician Bolus has been
delivered and the remaining time for the next Automatic Bolus is less than the lockout
interval, then the delivery of the Automatic Bolus will start after the lockout interval is
over, as shown in the graph.
30 31
Time
Volume
Time
Volume
Auto Bolus
(standing for Programmed Automatic Bolus – PAB), this delivery
mode gives the ability to infuse automatically boluses with specified frequency in
parallel to optional basal rate and patient bolus.
This mode enables Basal rate, Automatic Bolus dose, Automatic Bolus Frequency,
patient Bolus dose, Lockout interval, Dose limit or Bolus limit, Loading dose and
Volume to be infused.
The time between the automatic boluses is defined by the automatic bolus frequency
parameter.

Table of Contents