EasyManua.ls Logo

NIVELCO MultiCONT - APPENDIX 5. MEASUREMENT MODE

NIVELCO MultiCONT
105 pages
Print Icon
To Previous Page IconTo Previous Page
To Previous Page IconTo Previous Page
Loading...
prw2101a0600p_01
105 / 105
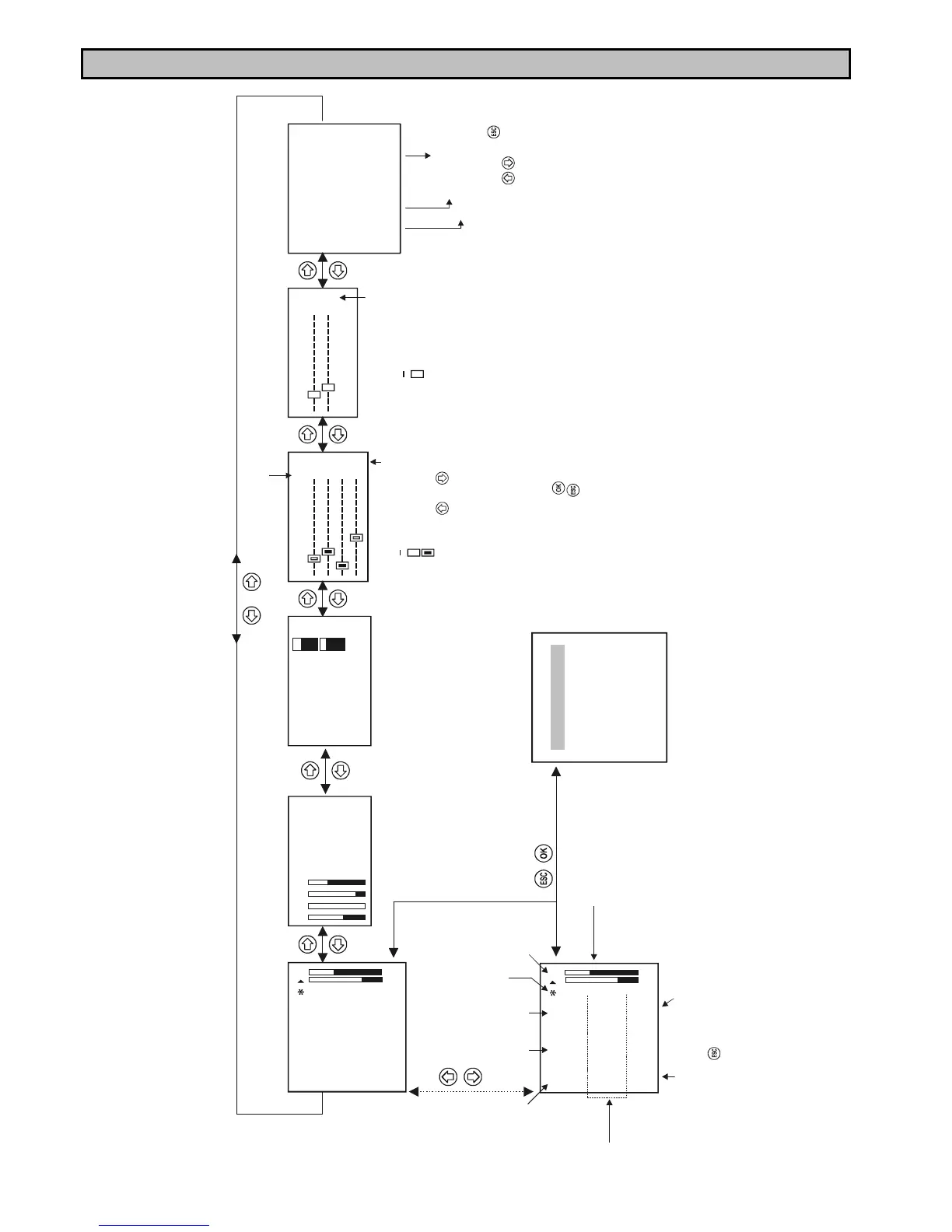
APPENDIX 5. MEASUREMENT MODE
1 2 3 4
U
B
100%
0%
1: SPA-441 LEV
PV=2.456m
2: SEA-341 VOL
PV=23.45m3
Error list
E
01: SE300-11: Set
02: ST300 : Program
03: ST380 : Reply
04: SE360 : Device
05: SC360 : Program
06: STD330 : Save
07: SCD330 : Device
Main menu
05
Devices
Relays
Current outs.
Inputs
UIM-s
MultiCONT config.
Default config.
Restart
123456789ABDCDEF R
R01
R02
R03
R04
123456789ABDCDEF C
C01
C02
list number
of the device
4-20 mA assignment Error listRel ay assignmentUser display
Bargraph display
Standard display image
List no. of relay
Double
Difference
Average
List no. of curr. out
Enter " " by pressing
Exir " " by pressing
Main menu
Main menu
Not assigned
Assigned
( )
( )
Not assigned
Assigned de-energised
Assigned energised
Scroll using and buttons
Error type
Device ID
List no. of error
n: SE300-11 MFLOW
Err11
Errors: 2
5.486 m
bargraph
menu ID
mode
device ID
Short
char.
( TAG)
max. 8
Line no.
of the device
in the list
Error code of the device
(see chapter 6. Error codes)
"Locked" message, if
program protection switch is ON (see chapter 7.)
No. of error
logs.
Delete by
pressing
RS 485 ommuni ccation
LEV: 0.514 m
TOT1: 1542.5 m3
TOT2: 1.25 E7 m3
List display
1: SE300-11 MVOL
09:482006.04.25 A
31.25 m3
DIS: 8.25 m
LEV: 7.36 m
Temp: 25.4 ° C

Delete errors by pressing
Scroll using
errors see chapter: 6.

Table of Contents