EasyManua.ls Logo

Nortec UL60 - Page 67

Nortec UL60
119 pages
Print Icon
To Next Page IconTo Next Page
To Next Page IconTo Next Page
To Previous Page IconTo Previous Page
To Previous Page IconTo Previous Page
Loading...
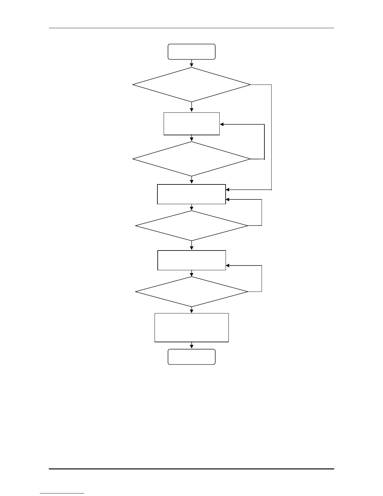
9 Tabular overview of the program procedures Charge
© Nortec Electronics 2018 67
Ja
NO
> 12.9 V
<= 12.9 V
< 14.4 V
>= 14.4 V
> 2 A
<= 2 A
Monitoring:
Precharge maximum 2 hours, I- and U-charge maximum 8 hours.
Precharge with
14.4 V
Start
Off-load voltage
I-charge with 40 A
upto 14.4 V
2 hours
U-charge
with 14.4 V
End
Charging current
> = 40 A
U-charge
with 14.4 V
Battery voltage
Charging current

Table of Contents

Related product manuals