EasyManua.ls Logo

Nortec UL60 - Page 98

Nortec UL60
119 pages
Print Icon
To Next Page IconTo Next Page
To Next Page IconTo Next Page
To Previous Page IconTo Previous Page
To Previous Page IconTo Previous Page
Loading...
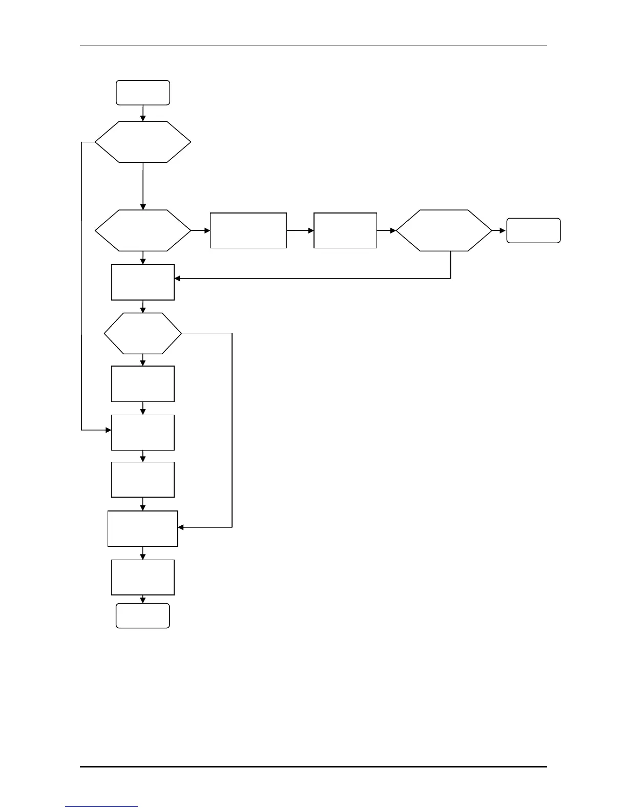
9 Tabular overview of the program procedures Maintenance
98 © Nortec Electronics 2018
Yes
Yes
Yes
No, Regular or Periodical Check
No, Periodical Check
No
Yes
Start
Regular
Check
Deep
discharge
Charge
Wait 8
hours ²)
Discharge
End
Capacity-
test ¹)
No
Charge
¹) This part is identical to program 322
²) Cooling down of the battery according to the specifications
All cells
> 1,05 V
Charge with
0,1C 1,5 h
Wait
1 hour
All cells
> 0 V
Error
General
Ove
r
haul

Table of Contents

Related product manuals