EasyManua.ls Logo

Sony KDF-E50A10 - Block Diagram (6)

Sony KDF-E50A10
241 pages
Print Icon
To Next Page IconTo Next Page
To Next Page IconTo Next Page
To Previous Page IconTo Previous Page
To Previous Page IconTo Previous Page
Loading...
– 36 –
KDF-E42A10/E50A10
K RM-YD003 RM-YD003
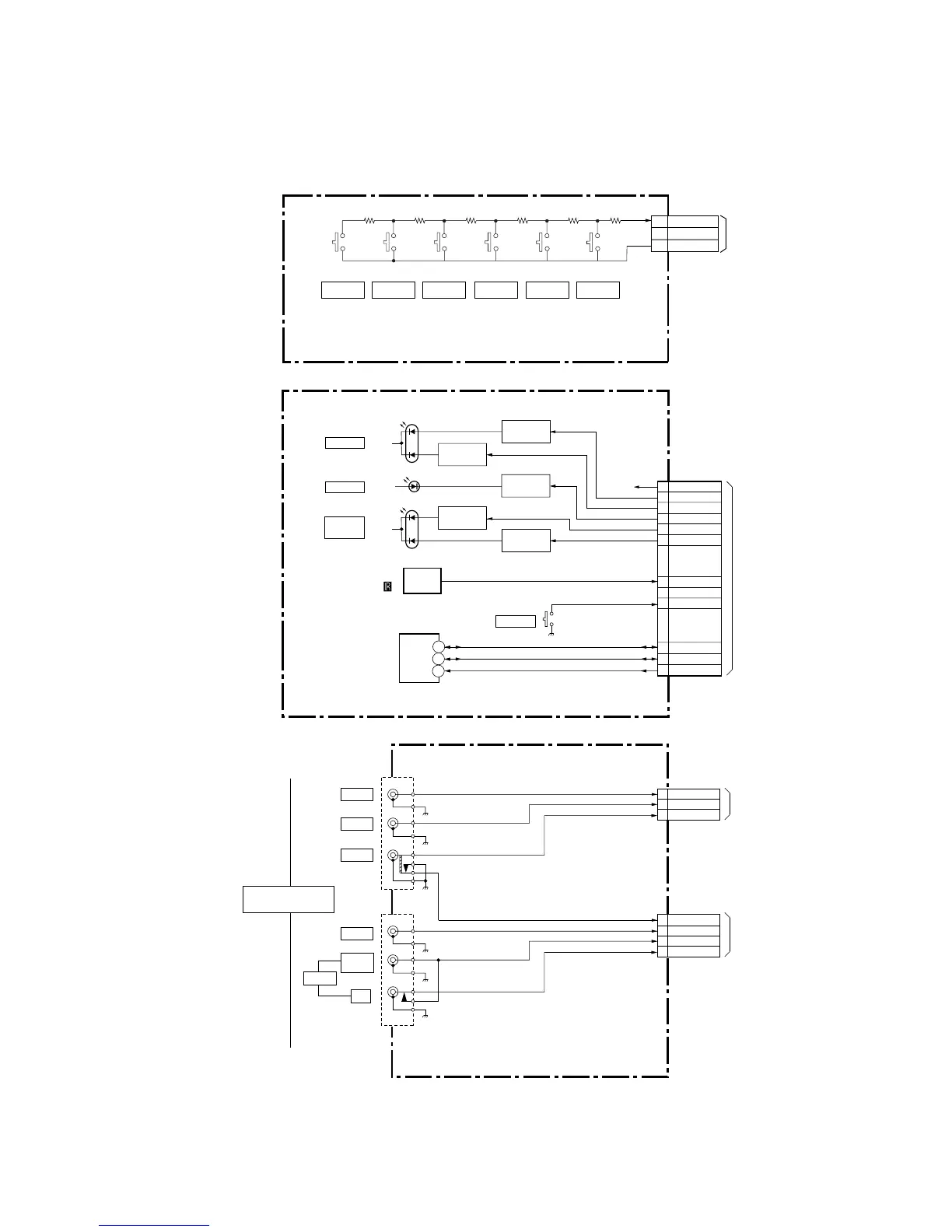
BLOCK DIAGRAM (6)
2
KEY
GND
1
3
NC
CN7000
TO
AGU BOARD
CN8004
HA
(PANEL SWITCH )
S7000
CH+
S7001S7002S7003S7004S7005
CH-VOL+VOL-TV/VIDEOVEGA GATE
Q7022
LED DRIVER
(SIRCS, LED)
HB
CN7020
5
4
7
11
TIMER_LED13
STBY+3.3V15
CN8004
TO
AGU BOARD
LAMP_LED
SIRCS
8
POW_LED
9
STBY_LED
12
P_MUTE_LED
SCL
3
SDA
1
5V
P.ON
STBY
+3.3V
Q7022
LED DRIVER
Q7021
LED DRIVER
POWER/
STANDBY
LAMP
D7023
D7022
G
R
S7020
Q7023
LED DRIVER
Q7024
LED DRIVER
D7024
G
R
TIMER
POWER
OUT
IC7020
IC7021
TEMPERATURE
SENSOR
1
2
8
L
(MONO)
AUDIO
VIDEO
VIDEO/HD/DVD IN2
(VIDEO 2 INPUT)
HC
CN7101
5
4
2
1
CN8400
TO
AGU BOARD
COMP DET
V2-V
V2-L
V2-R
PB/CB
Y
R
J7100
J7101
(1080i/720p/480p/480i)
PR/CR
CN7102
5
3
1
CN8814
TO
AGU BOARD
COMP2_Y
COMP2_CB
COMP2_CR

Table of Contents

Related product manuals