EasyManua.ls Logo

Sony MAP-S1 - USB and Headphone Board Schematics; USB;HP Boards Schematic Diagram

Sony MAP-S1
116 pages
Print Icon
To Next Page IconTo Next Page
To Next Page IconTo Next Page
To Previous Page IconTo Previous Page
To Previous Page IconTo Previous Page
Loading...
MAP-S1
MAP-S1
5959
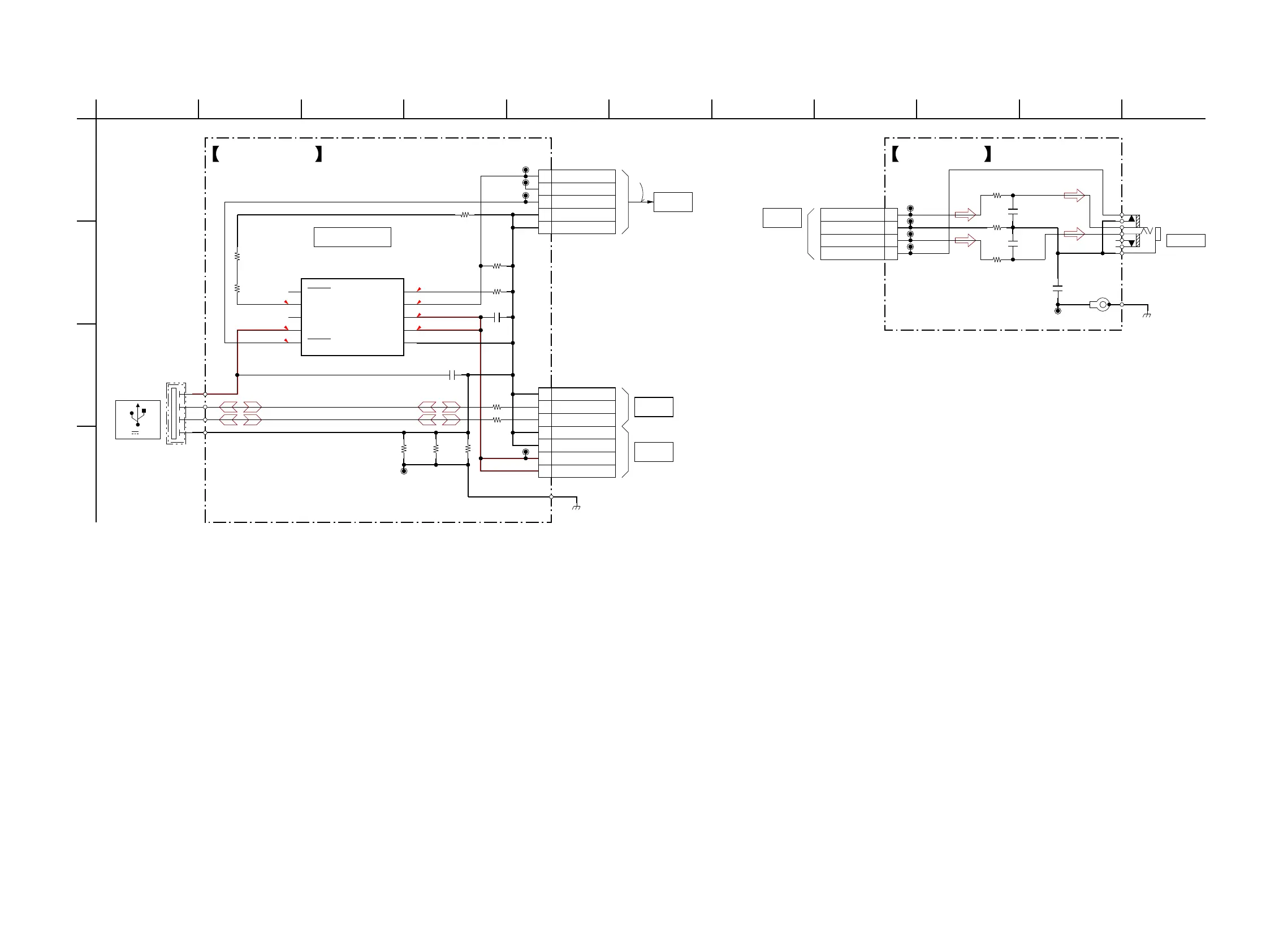
5-20. SCHEMATIC DIAGRAM - USB/HP Boards -
• See page 75 for IC Block Diagrams.
0
3.2
5.2
5.2
0.3
5.2
3.2
CN4001
1
2
3
4
5P
CN4004
1 POWER_USB
2 ILIM_CHANGE
3 USB_OC
4 VBUS-GND
5 VBUS-GND
7P
CN4005
1
2
3
4
VBUSGND
5
VBUSGND
6
VBUS5.2V
7
VBUS5.2V
JL4002
JL4004
JL4001
JL4003
TPS2561DRCR
IC4001
GND
1
IN_2
2
IN_3
3
EN1
4
EN2
5
FAULT2
6
ILIM
7
OUT2
8
OUT1
9
FAULT1
10
JL4005
47
C4005
0
R4007
2.2k
R4003
22k
R4002
0
R4005
0
R4004
0.1
C4001
47k
R4009
10k
R4008
0
R4011
0
R4012
0
R4010
VBUS SWITCH
IC4001
USB BOARD
FRONT-L
BOARD
CN4804
>10S
BOARD
CN701
>08S
MAIN
(7/7)
(CHASSIS)
5V 2.1A
BOARD
NETWORK
CN3009
>09S
SHIELD GND
USB(A)_DM
USB(A)_DP
10 111
C
D
62
B
3
A
45 789
4P
CN4201
HP-R 1
A-GND 2
HP-L 3
HP-DET 4
JL4202
JL4203
JL4204
JL4201
JL4205
0
JC4201
0
JC4202
0
JC4203
C4203
0.01
C4202
0.01
68p
C4201
E
ET4201
J4201
HP BOARD
(CHASSIS)
AMP
BOARD
CN2006
>11S
PHONES
FFC3
(Page 63)
(Page 55)
(Page 54)
(Page 62)

Table of Contents

Other manuals for Sony MAP-S1

Related product manuals