EasyManua.ls Logo

Sony UP-D898MD - Thermal Head UP;DOWN Operation Failure

Sony UP-D898MD
114 pages
Print Icon
To Next Page IconTo Next Page
To Next Page IconTo Next Page
To Previous Page IconTo Previous Page
To Previous Page IconTo Previous Page
Loading...
2-11 (E)
UP-D898MD/X898MD
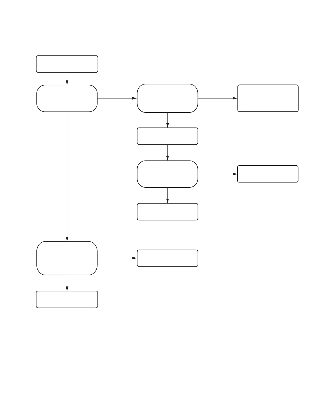
2-2-8. Thermal head UP/DOWN operation failure
No
Replace the MA-195 board.
(Refer to Section 3-1.)
Yes Yes
No
No
Yes
No
Yes
Thermal head UP/DOWN operation
failure occurs during the printing
operation.
Does the head UP/DOWN motor
on the SU-167 board rotate?
Replace the door motor on the
SU-167 board.
(Refer to Section 5.)
Check the connection of the
harness. If the symptom persists,
replace the defective harness.
(Refer to Section 5.)
Does the door motor on the
SU-167 board rotate?
Normal
FFC: Flexible flat cable
When the thermal head moves
UP/DOWN during the printing
operation, is the voltage at pins
3 and 4 of CN 1101 on the
MA-195 board changed to
approx. 0 V/approx. 3.3 V?
Replace the SE-1142 board.
(Refer to Section 3-3.)
Is the harness connecting
CN1202 on the MA-195 board
and CN001 on the SU-167 board
correctly?
Replace the MA-195 board.
(Refer to Section 3-1.)

Table of Contents

Other manuals for Sony UP-D898MD

Related product manuals