EasyManua.ls Logo

Sony UP-D898MD - Printing Paper Presence;Absence Sensor Failure

Sony UP-D898MD
114 pages
Print Icon
To Next Page IconTo Next Page
To Next Page IconTo Next Page
To Previous Page IconTo Previous Page
To Previous Page IconTo Previous Page
Loading...
2-13 (E)
UP-D898MD/X898MD
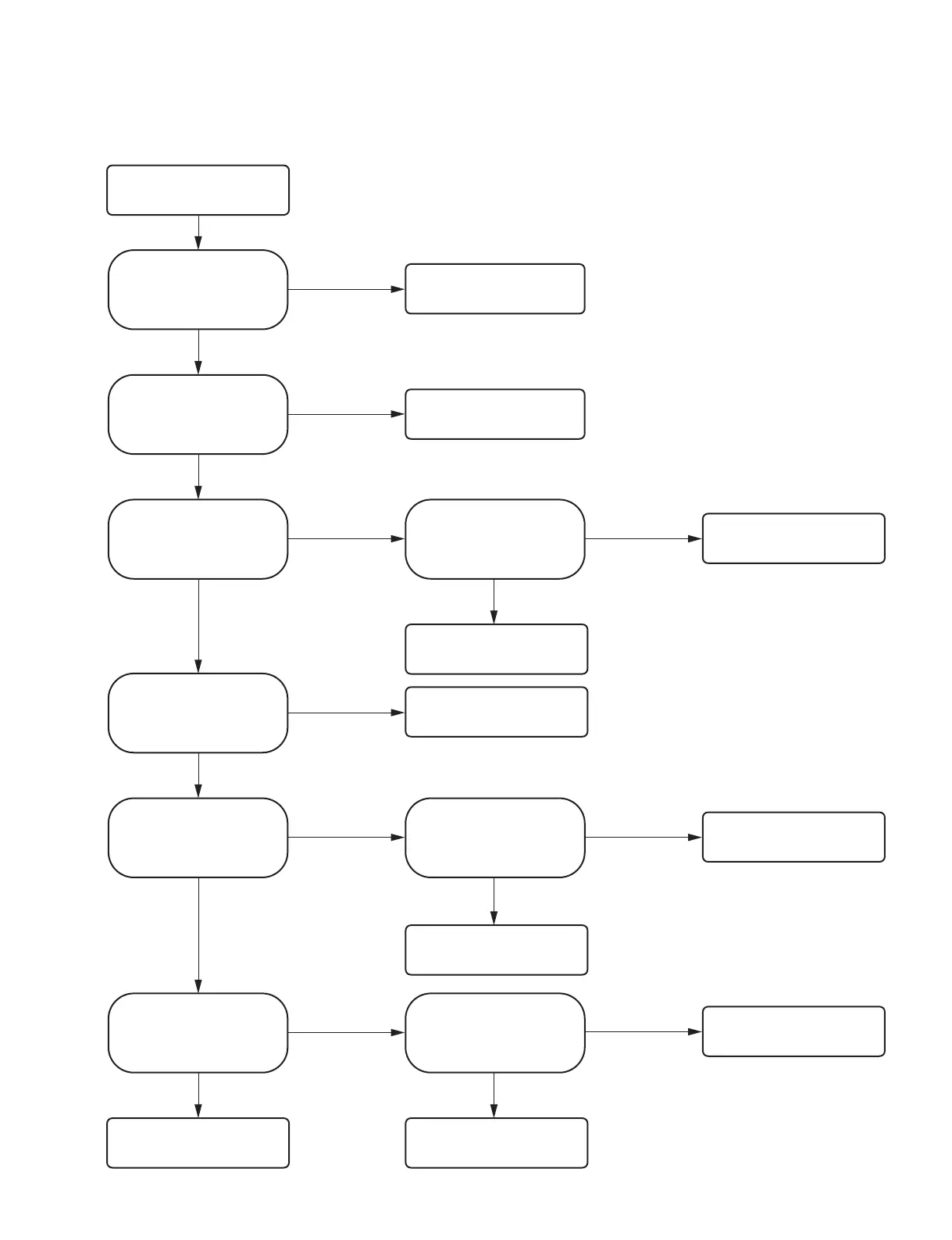
2-2-10. Printing paper presence/absence sensor failure
No
Yes
No
Yes
No
Yes
When the door is closed, is a pulse
of approx. 2 V or more output at
pin 6 of CN1011 on the MA-195
board?
Yes
No
Yes
No
Yes
When the paper is loaded in the
tray and the door is closed, does
the voltage at pin 14
(PP_EMP_SENS) of CN1103 on
the MA-195 board remain at 3.3 V?
When the paper is loaded in the
tray and the door is closed, is the
voltage at pin 14 (PP_EMP_SENS)
of CN1103 on the MA-195 board
remains at 3.3 V?
When the door is opened and
closed when no paper is loaded, is
the voltage at pin 14 (AD_PAPER_
SENS) of CN1103 on the MA-195
board decreased to 0 V once, and
then increased to 3.3 V?
Yes
Yes
Is a pulse with amplitude of 5 V
output at pin 1 of CN1011 on the
MA-195 board?
No
No
Yes
When the door is closed, is a
voltage of 3.3 V output at pins 15
and 16 of CN1013 on the MA-195
board?
No
No
Printing paper presence/absence
sensor failure
$
Measure the signal voltage using the oscilloscope and so forth. When the door is closed with the paper loaded
in the tray, the sensor LED emits light intermittently and the measuring voltage varies High/Low. Use the value
measured when the voltage is low for determination.
FFC: Flexible flat cable
Is FFC connecting CN1103 on the
MA-195 board and CN102 on the
KY-711 board connected correctly?
Check the connection of FFC.
If the symptom persists, replace
the defective FFC.
Check if the following connections
are connected correctly.
MA-195 board and SE-1142
board
SE-1142 board and SE-1143
board
Check the connection and replace
the defective parts.
Replace the MA-195 board.
(Refer to Section 3-1.)
Replace the MA-195 board.
(Refer to Section 3-1.)
Replace the MA-195 board.
(Refer to Section 3-1.)
Replace the MA-195 board.
(Refer to Section 3-1.)
Replace the SE-1142 board.
(Refer to Section 3-3.)
Replace the SE-1143 board.
(Refer to Section 3-4.)
Replace the KY-711 board.
(Refer to Section 3-2.)
Replace the SE-1143 board.
(Refer to Section 3-4.)
When the paper is loaded in the
tray and the door is closed, is the
voltage at pin 7 (PP_EMP_SENS)
of CN1101 on the MA-195 board
decreased to 0 V once, and then
increased to 3.3 V?

Table of Contents

Other manuals for Sony UP-D898MD

Related product manuals