EasyManua.ls Logo

Technogym CROSS PERSONAL - The Resistance Is Not Correct

Technogym CROSS PERSONAL
118 pages
Print Icon
To Next Page IconTo Next Page
To Next Page IconTo Next Page
To Previous Page IconTo Previous Page
To Previous Page IconTo Previous Page
Loading...
CROSS PERSONAL: Service & maintenance manual - rev. 1.1
Page 6.22
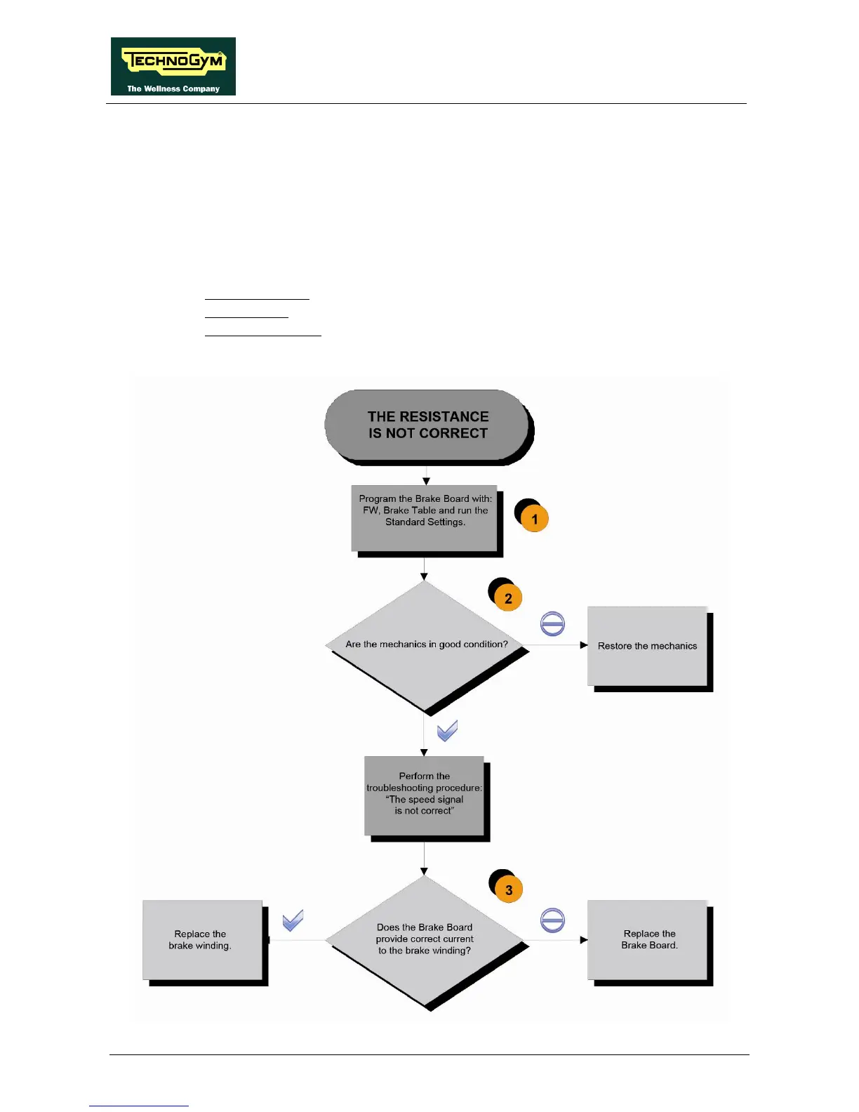
6.11. THE RESISTANCE IS NOT CORRECT
The equipment produces an incorrect resistance if:
1. the mechanics are not perfect;
2. the speed as measured is not correct;
3. the Brake Board is faulty;
4. the Brake Board was not programmed correctly with the sequence of:
a. Firmware (FW),
b. Brake Table;
c. Standard Settings.
5. the Electromagnetic Brake is faulty.

Table of Contents

Related product manuals